FM Tuner Tweaks and Repairs
Intro
After nigh on 2 decades, I recently rediscovered my passion for tweaking FM tuners (tuner tuning, if you will). My old tuner page in German, UKWellensalat, was last touched in 2007 and I don't really dare disturbing the dead, so I initially started writing about this in English-language forums and then added entries to my music and audio "blogalike", but it all got a bit much, hence this page.
Want to access quick navigation directly (N)?
- Intro
- New Mods for the Kenwood KT-80
- Motivation
- KT-80 Voltage Regulator Mod
- KT-80 No-Flicker LED Lighting Mod
- AFC Mod
- Tips and Tricks
- The Kenwood KT-900 Project
- Overview
- Service Doc Inaccuracies and Hardware Bugs
- Work Log
- Work already carried out
- TO DO
- Tips and Tricks
- Mods!
- WIDE IF Switching Diode Bias Mod
- S-Meter Mod
- Stereo Threshold Mod
- Kenwood KT-1100 No AM Repair
- Kenwood KT-880L Repair and Tweaks
- Preamble
- Symptoms
- Diagnosis
- Repair
- Alignment
- Notes
- Mods and Modding Potential
- Checking Capacitors
- Measurements
- New Filters and Measurements
- The Onkyo T-405X saga
- Introduction
- Internals
- Power Consumption
- Comparison to Kenwood KT-80
- Audio Measurements
- Further Investigation
- Onkyo T-422 Intermission
- Initial Repair and Testing
- Circuitry
- Realignment
- To Note
- More Repair Work
- Audio Measurements
- Kenwood KT-1100D: Triumph and Tragedy
- Initial Assessment
- Repair
- Alignment and Drama
- Notes
- More Alignment
- Checking Capacitors
- Mods
- A "spares" Kenwood KT-3050L
- Introduction
- Initial Assessment
- Diagnosis
- Repair
- Alignment
- Notes
- Audio Measurements
- A Kenwood KT-990SDL Needs a Tuneup
- Initial Assessment
- KT-990SDL vs. KT-1100D
- Alignment, take 1
- Measurements and Realignment
- Pioneer F-757 Mark II: '90s Standby Sins
- Introduction
- Initial Diagnosis
- Power Supply Section Study and Diagnosis
- Kenwood KTF-3010: Kenwood's Last Decent Tuner
- Introduction
- First Impressions
- Internals
- Measurements
- An Onkyo T-4300 Joins the Fray
- Introduction
- A Look Inside and First Measurements
- Mods!
New Mods for the Kenwood KT-80
Motivation
You may not be aware that yours truly has a history as a bit of an FM tuner enthusiast from back in the 2000s. (My hobby trajectory basically went shortwave → FM → music.) From those days, I kept a Kenwood KT-80 in the bedroom – while not a world-beater, it's a neat little analog tuner of above average build quality that is kinda technically interesting (due to sporting a pulse count discriminator), performs decently and sounds good (well, after bridging or replacing the 10µ/16V output coupling caps, which have never seen any bias voltage in decades and would be degraded and leaky), all the while being of manageable complexity. I'd call it "Pulse Count Detector, Essential Edition". These were sold from about 1979 to 1982 and then as the black KT-80B in 1983/84, which by the standards of the time was an eternity, so they are fairly common on the used market.
Mods for a better set of matched filters (of limited interest nowadays, as the parts have sadly long gone EOL) and moving the muting onto another button have previously been documented.
I wanted to address the following issues in my unit:
- The sole incandescent lightbulb, an 8 V / 50 mA affair lighting up the power button, had long since been burned out when I got my unit – I strongly suspect it was run out of spec from the factory now. Meanwhile, the series resistor in the power supply was frying away close to 2 W while supplying about 6.6 mA to a single green dial pointer LED, with pronounced mains (50 Hz) flicker at that. (I now think that a leaky zener diode was making things even worse.) When the whole tuner only draws 10-12 W from the mains, that's quite a lot.
- Out of curiosity I was poking around with a multimeter and noticed that regulated voltage was quite variable depending on load (i.e. number of LEDs lit). A variation of about 92 mV was observed despite the implementation of load-side voltage sensing; besides, the voltage varied between about 15 V idle and 14.9 V under load, a fair bit above the nominal 14 V noted in the schematic.
- The AFC always struck me as a bit more "sticky" than I like.
So I fired up LTspice, made a decently accurate model of the power supply and lighting and regulator circuitry and developed some mods. Here is the result:
KT-80 lighting and regulator circuitry with mods.
The mods in detail:
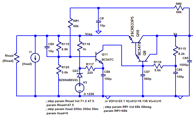
KT-80 Voltage Regulator Mod
KT-80 regulator circuitry with mods.
The mediocre voltage stability turned out to be largely caused by mediocre suppression of input voltage fluctuations near DC. The culprit is zener reference RC filtering via resistor R117 (see above schematic). The current through this part approximately equals that through R115 + R116, so the voltage drop over it is approximately
ΔVR117 = R117/(R115 + R116) × (Vunreg - Vreg - 2Vbe)
which as you can clearly see is decidedly not constant when unregulated
input voltage changes! While the variation is only in the double-digit mV,
times a gain of 1 + R119/R120 (about 2.2) it's enough to account
for the bulk of load variation seen. The zener itself proved rock stable in
comparison.
In the spirit of KISS, I added some feedforward resistance to pull up the feedback node voltage along with input voltage. RC filtering had to be used to avoid worsening AC PSRR performance. In sum, a total of 3 inexpensive passives plus some wire will do the job, which can be inconspicuously installed under the PCB.
Since ground is readily available at the wire bridge next to R119/120, Rff1 and Cff can be installed right there. Then install Rff2 at D16/17 junction and run wire between them, avoiding the mounting tab at the side. Fix wire with a dab of hot glue or somesuch.
With the values of 68k/10k/68k that I settled on, load variation went from -92 mV to +1 or 2 mV – going with 75k for Rff1 would arguably have been preferable, but eh, good enough. (I hadn't bought any of these, just 56k, 62k and 68k.) It's probably a bit overcompensated for pure input voltage changes, but definitely way better than stock. Perhaps not coincidentally, frequency stability is about an order of magnitude better than for either my KT-1100 or KT-900 (but unfortunately I didn't check it pre-mod).
Voltage came down to about 14.23 V with a bit of negative tempco, much closer to what they had originally intended (I am pretty sure someone messed up the calculation when designing the regulator).
The same voltage regulator architecture also finds use in:
- KT-615, KT-815
- KT-900, KT-1000
- KT-1100
although those with many blinkenlights, notably the KT-900, would be most obviously affected. (Now that guy is a whole different story in and out of itself… *foreshadowing*)
KT-80 No-Flicker LED Lighting Mod
I had already tried to simulate and improve upon the lighting circuitry back in 2007, but didn't have any good ideas at the time how to tackle the high AC voltages. Well, now I did – what about a capacitive dropper?
KT-80 lighting circuitry with mods.
I settled on a slightly oversized capacitor and zener regulator, and in hindsight am glad that I did because voltage regulation turned out to be excellent, about 7.95 V with only 10 mV of load variation once 5 mA worth of warm white LED was added for power button illumination. That's actually better than the main voltage regulator stock… precision lighting. ;) OK, there is about 15 mV of initial warmup drift, but still.
The following had to be done:
- Replace D24 by new small 8.2 V zener (BXZ83 series in this case).
- Add new rectifier diode (1N4002) from anode of D24 to anode of D20 with a parallel 10n film cap. The diode went below, the cap above the PCB.
- Replace C90 by new 220µ part, 16 V or higher (25 V in this case, which is the lowest I could get locally). I still notice the tiniest bit of flicker in the green dial pointer LED, so if you can get a 470µ/16V that may be an even better option.
- Snip out R111 close to resistor body; its legs can then be bent over and used to attach a 3.3µ/100V WIMA MKS film cap with 22.5mm pitch resting on the PCB.
- The little 4mm bulb can be pulled out of its silicone holder thing (which
ultimately was not reused as the LED was ultimately routed in from the side)
and snipped off. A warm white LED with 1.1k worth of series resistance and
misc. heatshrink for insulation could then be added, observing polarity.
I think this is the LED I got –- Mfr = OptoSupply
- Vf = 2.9-3.6 V
- If = 20 mA
- dia = 5 mm
- light output = 4200-5800 mcd
- angle = 60°
- lens = transparent
- chroma coords = x: 0.45; y: 0.41
- Route LED cable and attach it with hot glue. Not the prettiest but it works.
Note, it's a clear LED and in hindsight I could have tried diffusing it, although the result is not bad as-is. Also, 5 mA is plenty bright (actually too bright when it's staring you right in the face) and half of that would arguably still be plenty sufficient.
Since finagling the power supply board in and out of there is a bit tricky, I would very much consider replacing the main filter cap while you're in there. I didn't and later noticed signs of incontinence. Post-mod, rectified voltage rose by 2 V, reaching a tad over 24 under light load, which is a bit hard on a 45-year-old 25V part. The original is a 16x25 mm size (d x h), though you could install something a bit bigger still in both diameter and height… I found some 2200µ/35V caps in 16x32 locally, and after installing one of those I was kind of glad that I didn't go with a 3300µ/50V in 18.5x35.5, as things turned out to be fairly tight as-is. Definitely whip out the insulating tape for the top when going with one of those. The original glue is a bit of a bear to get off, scrape off what you can. I didn't actually find any major leakage, only the glue on the cap struck me as softer than I'd have expected. Electrically the part still appears to be in perfect working order.
Mains power consumption with all mods has been reduced to 5.8…8.5 W. You could arguably drop this by another third or so with a different transformer of lower output (you really don't need 22-24 V unregulated for a 14.2 V supply), but since this one doesn't appreciably hum I'm not in a particular hurry to replace it. Plus, a soft, slow transformer protects my dropper capacitors and the small stock rectifier diodes (only a 0.6 A type). (The secondary measures about 10.3 ohms across, the primary about 450.)
Should you merely want to replace the original lightbulb (you can apparently get kits), I would strongly recommend the following additional mods:
- Replace R111 by 220-240 ohm 3W (or add about 51-62 ohms 1/2W in series)… tend towards the higher end if you're in 230 V country with a 220 V model
- Replace D24 by a substantially beefier 14.2V zener than stock (e.g. a 1.3W type, to be mounted at a certain height above the board).
This, inspired by the KT-900, should keep both the bulb and zener running in spec. You would still have the flickery dial pointer LED, of course. That could still be taken care of e.g. by running it from regulated +14 V with higher series resistance, but things would no longer be as minimally invasive then.
AFC Mod
The main AFC time constant is determined by
(R74 + R75) × C72. So I tacked on an additional
47µ/25V below the board at C72, with similarly long legs, pointing away
from the frontend just in case. That's literally it.
Listening to the LO signal with AFC turned on now reveals a fair bit less low-frequency content. There is also a pronounced difference in hum levels between this and the KT-900 now, which was already somewhat there before (I think the '900 has a fair few hours on the clock) but has seemingly widened with the new, bigger filter cap installed. Update: A new filter cap for the KT-900 has brought hum levels roughly back in line again, although for the newer model it's still more of a hum whereas for the KT-80 it's more of a buzz; maybe the KT-900's 100µ/25V could stand being changed as well.
Tips and Tricks
The stereo decoder VCO alignment procedure outlined in the service docs is quite convoluted. If you happen to have a fancy multimeter with a frequency counter function, odds are you'll be able to follow the procedure outlined in the KT-900 service manual, i.e. measure from the VR1-R28 junction to ground. If you do not have an RF generator, turn on REC CAL for a much more steady oscillator frequency. Incidentally, according to the HA12016 datasheet, separation should be maximum for a free-running frequency of about 75.1 to 75.6 kHz, but note that the VCO also drifts down when warming up.
Of course, on a tuner like this that'll enable stereo pretty much as soon as possible, you can easily do VCO alignment by ear and not be very far off at all (aim for the middle of the range of working stereo, then quickest locking on a weak signal after momentarily enabling REC CAL).
Entry last modified: 2025-07-09 – Entry created: 2025-05-24
The Kenwood KT-900 AM/FM Tuner Project
Overview
The Kenwood KT-900 is a neat slimline analog tuner with digital frequency counter made in 1981. It is kind of a cross between the older KT-80 or KT-615 and its bigger brother KT-1000 and thus also features a pulse count discriminator.
Now that I have a physical unit to go with the service docs (it even came with the ever elusive AM loop and a similarly elusive user manual), I want to bring it back up to spec and turn it into the awesome band cruiser it could be.
![Definitely a pretty face. [KT-900 in muted lighting]](kt900-dim.jpg)
Here are some pros and cons I noticed:
- Superb tuning feel with weighted tuning knob, ergonomics generally good
- Awesome backlit inverse tuning dial behind tempered glass front
- Very animated "light show" when tuning, particularly in Narrow
- Touch detection to automatically disable AFC
- Good selectivity, even Wide is decent for what it is (two SFE10.7ML 280 kHz GDT filters in this Euro version). Narrow doesn't impress me quite as much (despite two 150 kHz SFE10.7MJAs being added) but at least isn't much worse in the sonics department, and it will do basic 100 kHz separation and does tighten up the filter skirts by about a factor of 2 (almost ±500 kHz to little over ±200 kHz).
- Good quieting and low noise floor at high input levels.
- Excellent distortion performance in Wide
- Handy frequency counter, yet good FM analog dial accuracy post a bit of LO trimmer cap tweaking – I got mine to ±0.1 MHz in the 88…107 MHz range, which is about as good as you can reasonably expect from a device like this
- AM section has actually heard of selectivity (one SFP450H 6 kHz 4-element filter – I wish I could get one of those for my KT-1100 with its SFP450F 12 kHz barn door – plus two IFTs), even if sound is a bit mid-centric. Cruising the mediumwave band at night is quite fun with a Tecsun AN-200 as an "afterburner". The numbers-only dial isn't an actual precision affair but can still be made fairly accurate post-alignment, with a bunch of points being hit dead on or within 1 kHz and the worst deviations being roughly +4 kHz at 900 and +7 kHz at 1000 kHz. (I much prefer the digital readout to 1 kHz in actual use, obviously.)
- Unlike KT-80, lightbulbs run in spec even after 220→230 V mains transition. Same types as in KT-1000 – 8V/150mA x2 for the dial + 8V/50mA for the dial pointer.
- S-meter is lively and fun to look at but it may be maxing out at an even lower level than the KT-80's still – not impressive (a Grundig T7500 is a whole different ballpark, and I think that was inspired by Studer Revox) – UPDATE: Looks like my unit may be out of spec making things even more lively, see S-meter mod below
- Function switches and corresponding indicator LEDs not lined up vertically
- Due to the lack of extra AM RF preamplification, AGC is not terribly good at lower levels, a very common problem mind you
- AM output is a bit low since it lacks amplification and the chip used doesn't have super high output, plus the somewhat mid-centric sound loses even more bass when a 10 kOhm stereo load is attached (uncommon then, but not an unusual sight nowaways, including my headphone amplifier).
- Surprisingly deep case
- Runs quite warm. Power consumption 13.5 to 20.0 W (230 V), no ventilation to speak of. With the dial bulbs being where they are, the tuning knob turns into a nice hand-warmer.
- No LED dial pointer, oh well. At least the bulb doesn't flicker, even if most of its light output goes to waste (this light guide would be a great fit for an LED). Connecting the bulbs to just one half of the center-tapped transformer secondary also results in somewhat increased voltage ripple vs. the KT-80.
- Fairly high stereo threshold stock at 4 S-meter bars (see mods)
- Narrow distortion just is what it is, with no extra means of compensation.
- Less than careful assembly at times. Electrolytic capacitor C93 was installed touching dropper resistor R181 (100°C in operation) in mine, great job right there…
- Despite very similar 4-gang frontend, generates 3rd-order IMD from my local flamethrowers more readily than the KT-80 which is hardly pure canned overload resistance to begin with. (Notably, 92.6 + 97.4 - 94.5 = 95.5 MHz.) Close inspection reveals a 0.5p coupling capacitor for the LO instead of the KT-80's 1.5p (reducing LO levels at the mixer), possibly in order to compensate for the extra loading by the LO buffer needed for the counter? (It does still seem to beat an Onkyo T-905X micro component PLL tuner with the miniature Mitsumi FE417-G02 frontend, and in terms of IM3 level appears roughly on par with mid-level 4-gang PLL jobs like KT-880L or Grundig FineArts T904 using the unattenuated (DISTANT) input. So not actually terrible but hardly an endorsement of mechanically-tuned frontends either. Measurement suggests that mine also seems to have some alignment issues.)
- Pretty lousy case construction, creaky thin sheet metal and little overlap. At the same time height tolerances are fairly tight, and assembly requires some tweaking until the tuning no longer drags anywhere. What happened to whoever did the KT-80 case? There are other indications of parts cost-cutting as well.
- Mechanicals are not service-friendly. Getting the front apart to access the dial bulbs (and more importantly, back together) seems to be a bit of an ordeal, and my tuning knob seems to lack the grub screw shown on the explosive diagram, so either glued or an interference fit.
- Schematic riddled with bugs and inaccuracies. There's even an actual hardware bug.
Service Doc Inaccuracies and Hardware Bugs
While the KT-80's schematic only had one major issue (the incorrect output connections at the stereo decoder IC), the KT-900's is downright blooper city, indicating a bit of a rush job. I have found the following inaccuracies, plus even a straight up hardware bug:
- FM B+ routing shown is incomplete. Frontend and IF strip are being supplied via diode D5 in series (not in schematic), dropping their supply from about 13.5 to 12.8 V. (It goes without saying that the regulator suffers from the same load / mains voltage dependency as the KT-80, varying by about 80 mV, and would appreciate the same kind of feedforward mod that I recently developed and deployed in mine, bringing idle/load delta down from 92 mV to 1-2 mV the other way.)
- The regulated voltage indicated as +14V actually is only 13.5 V, on all of them. Why? R154 and R155 were supposed to be 6.2k and 5.6k respectively, however both are equipped the same at 5.6k. I suspect that this may have been a last-minute fix for a rather warm-running unit. According to my IR camera, IC2 is reaching 50°C as-is. This voltage then seems to have been kept for the KT-1100.
- Switching diode current for Wide mode is excessive, presumably as a result
of being copied from the KT-1000 without taking the higher switching voltage
into account (13.5 V instead of 8 V). Not really a major problem,
more of a silly bug. R9 value should be increased from 100 to about 560 to
750 ohms. Pull-down for the Wide switching line when unused is provided by
R92 (33k) and the B-E junction of muting transistor Q8… if it works it
works, I guess; diode reverse leakage isn't much anyway (I'm seeing a measly
0.03 mV across R9 in Narrow, or 0.3µA). Note, it appears the KT-9X
inherited the exact same circuit and quirk, with only slightly less high
switching voltage.
While we're at diode switching, I don't think narrow filter impedance matching is quite right either. Even when accounting for a diode dynamic impedance of 20ish ohms, effective termination only ends up at around 300 ohms rather than the nominal 330. It would be closer to nominal with R4 / R15 being 560 instead of 470 ohms. The same arrangement seems to have been considered fine for KT-9X, KT-1010 / Basic T-2 and KT-1100, mind you, so what do I know. The KT-1100 kind of seems to have the opposite problem to the KT-900 as diode current drops to only 1.3 mA in Narrow. Maybe the higher dynamic impedance was supposed to improve matching? It still wouldn't seem to get nearly close enough though, maybe 310ish ohms. - Left and right output connections on the AM/FM switch have accidentally been swapped, although the signal path indicated is actually correct. (That's reminiscent of the botched connections at the stereo decoder of the KT-80.)
- A muting/stereo off line is accidentally shown as being connected to the AM signal path out of CF5, to the bottom right of diode D6. It should go to AM B+ instead. This would have made the line a whole lot shorter!
- There is an extra 100k resistor (R173) in series with the 47k feeding the AFC varicap diode which only exists in the schematic. Maybe they intended to add some extra RC filtering (like the KT-1000 has) but dropped it? As-is, the AFC adds about as much low-frequency content to the LO signal as on an unmodified KT-80, as you would expect given the same R and C values.
- AM coupling capacitor C80 is indicated as 0.1µ/50V, however I found
an orange 0.47µ/50V in mine (which on a side note, also seems to be a bit
on the leaky side, as I found about +15 mV on the 15k||220k||220k behind
it, and a good microamp when blocking a measly 1.5 V seems a bit excessive
for a cap this size).
Update: Cap has now been replaced by a new 2.2µ/50V (and AM sounds fabulous even into a 10k load), but voltage is still there. I suspect it's internal leakage in the FM/AM mode switch, maybe someone has doused it in contact cleaner in the past. Old cap measures perfectly fine with leakage settling at under 0.01 µA at its rated 50 V, exactly what you'd expect from a low-leakage type. - The 10 nF mains filter spark killer capacitor, C1 1A, is incorrectly referred to as an AC125V part for T/E (UK and Europe) models when it should obviously be the AC250V variety instead.
- Missing parts values: R162 is a 220k. L2 is marked brown-black-gold-black, which ought to be a 1 µH. L16 looks like red-red-silver(/gold)-black or orange-orange-silver(/gold)-black, so perhaps 0.22/0.33 µH or 2.2/3.3 µH.
- Alignment instructions, as usual, are quite stripped-down, and you even have to go hunting for the FM LO trimmer yourself (which requires a minor tweak more often than not). Refer to KT-1000 and L-01T manuals for a better idea of what's going on.
- Separation alignment is actually given in the wrong order. In order to increase (L-R) levels in narrow mode, VR3 gets shorted to increase differential gain in the output stage, leaving only VR4. It follows that VR4 alignment in narrow (9) should be performed first, then VR3 alignment in wide (8).
- The choice of a 0.5p capacitor for LO to mixer coupling cap C13 and 1.5k buffer JFET gate bias resistor R17 smells of last minute bodgery to make things work reliably. Likewise the choice of a 0.01µF = 10nF compensation capacitor in the voltage regulator (C96) when literally no other model with similar circuit topology uses anything nearly as big (KT-615, 815, 80, 1000: 560p; KT-1100: 2200p or 0p).
Work Log
My unit seems to have a fair few hours on it. The plan is to make it an awesome band cruiser in my local, fairly high-RF environment.
Work already carried out
- Realigned VCO (so far off stereo didn't even work; I used a fancy multimeter with a frequency counter function and turned on REC CAL which leaves the VCO running)
- Realigned REC CAL oscillator level to about 0.2 V since we are in 40 kHz deviation country (again, didn't even work before)
- Cleaned varicap wiper contacts (unit had been sitting for close to 5 years, and tuning initially was very erratic to the point of the VCO dropping out and counter defaulting to 89.3 = 100 - 10.7 MHz)
- Tweaked FM LO trimmer. Dial accuracy now generally is within 0.1 MHz (88…107 MHz), which is more than good enough for a tuner whose primary readout is generally going to be the digital display.
- Realigned AM section by ear / eye / frequency display. Reception initially went up to 1871 kHz (you could tune up to 2.3 MHz if you insisted). Coverage now stretches from 514 to 1655 kHz, with generally good dial accuracy (biggest deviation around 1 MHz, approaching 10 kHz, but it's hardly a precision dial to begin with). RF input circuit tracking alignment points may be worth playing with; I peaked it up at 1458 instead of the usual 1400 and have been quite happy with evenness of sensitivity towards the top end.
- 2025-05-30: Replaced filter cap by 2200µ/35V in 16x32mm. Fitting 18.5x35.5mm caps should pose no problems.
- 2025-06-01: First mods: Replaced R9 by 470 ohms. Replaced R31 (68k) by 100k. Failed first attempt at stereo threshold mod. Successful second attempt.
- 2025-08-02: Stereo separation alignment using ELV SUP2 generator. This leaves VR3 turned almost all the way to the left (down), which will need to be investigated. Subjective sound seems good and basically indistinguishable between wide and narrow though.
- 2025-08-15: Stereo separation alignment redone using Levear VP-8193D. VR3 now is in range again. I think the frontend has some alignment issues – sensitivity doesn't measure all that great, and neither image rejection (about 76 dB by 108 MHz) nor IF rejection (about 87 dB, way short of the 110 claimed) are blowing my socks off. I had to find a compromise between L→R and R→L crosstalk, looks like I may have to install some hand-matched metal film resistors in the output stage for optimum channel balance.
- 2025-08-22: Evaluated old 1000µ/25V filter cap removed from KT-900. Measurements turned out akin to a new part in terms of capacitance, ESR and leakage current (ESR being 0.03 ohms and leakage eventually going down to 0.26 µA). The KT-80's old cap showed somewhat worse ESR at 0.04-0.05 ohms and leakage current almost an order of magnitude higher. Still serviceable but clearly degraded already.
- 2025-08-23: Replaced C80 by a new 2.2µ/50V – AM now sounds fabulous even into load impedance as low as 10k, but the voltage previously attributed to capacitor leakage is still there. I suspect it's internal leakage in the FM/AM mode switch, maybe someone has doused it in contact cleaner in the past. Old cap measures perfectly fine with leakage settling at under 0.01 µA at its rated 50 V. It's an orange Elna low-leakage type, so I'm not overly surprised.
TO DO
- Address output coupling caps (probably bridge them, à la KT-80)
- Replace R61-66 by matched metal film, inspect C55/56, then redo separation alignment
- Increase AFC time constant à la KT-80
- Consider replacing C95 as hum seems a bit higher than on KT-80 (update: this may be related to uneven loading of secondaries by lighting)
- Adapt KT-80 regulator mod in simulation and try IRL (first sims indicate that 75k/10µ/68k plus R154 = 6.2k may be a good fit; also, why does this thing have a whopping 10n compensation capacitor when the KT-80 had 560p and other models are using 2.2n or 3.3n at most?)
- Remove dust bunnies behind glass front (grrr) – how did that much dust even get to what seems like a very hard-to-reach spot anyway?
- Longer-term: Add a small +6dB amplifier/buffer circuit to AM section to improve load immunity and increase levels (I suppose a Class A biased LM358 would do? Simulation with the ON Semi model certainly suggests more than adequate performance with a 10k to AM B+ or 3.3-4.7k to ground, and I am of the opinion that if a problem can be solved just fine with an LM358, then use an LM358; DC at R87 ranges from about 1.47 V with no signal to about 2.2 V for 5 bars and 2.3 V for 7 bars, and I'd rather have bias level rising with signal as output gets louder along the way)
- Longer-term: Realign frontend properly.
- Long-term: Devise ways to improve strong-signal handling, e.g. higher LO level at the mixer, RF AGC or even gain redistribution (any actual work would require desoldering the frontend, which is pretty nasty work, so I'd rather have a good plan first)
- Long-term: Incandescent → LED mods (another rather nasty job, apparently)
Tips and Tricks
If you happen to have a fancy multimeter with a frequency counter function, odds are you'll be able to easily realign the stereo decoder VCO, as your multimeter with its high-impedance input will be VTVM/SSVM and counter rolled into one. (The service instructions assume a lab counter with a 50 ohm input, which would completely throw off the frequency if you were to attach it to the circuit directly, hence the voltmeter as a buffer.) With this assumption, follow the procedure outlined in the service manual, i.e. measure from the VR1-R28 junction to ground.
If you do not have an RF generator, turn on REC CAL for a much more steady free-running oscillator frequency. For some reason, this function does not defeat the VCO, which in turn is completely unaffected by the ca. 430 Hz cal tone.
Incidentally, according to the HA12016 datasheet, separation should be maximum for a free-running frequency of about 75.1 to 75.6 kHz, but note that the VCO also drifts down when warming up, so given how warm the KT-900 gets, aligning to 75.8-76.0 kHz may be just about right.
Of course the VCO alignment is one of those that can generally be dialed in pretty well by ear already, even with no special tools at all. Even on a tuner that won't enable stereo below a certain signal level you can still determine where the range of working stereo ends (preferably on a station as weak as the unit will permit) and aim for the middle of that range, and odds are you won't be very far off. You can also momentarily enable REC CAL and observe how quickly the stereo indicator lights back up afterwards – obviously the closer the oscillator is to 76 kHz to begin with, the quicker the PLL will lock.
AM RF input circuit tracking alignment points may be worth playing with; I peaked it up at 1458 instead of the usual 1400 and have been quite happy with evenness of sensitivity towards the top end.
Frankly, AM alignment instructions are a bit rubbish in general and could trip you up if you don't have a general idea of how this normally works. First, align the LO to the dial scale via L12 (600 kHz) and TC2 (1400 kHz). Peak up RF tracking via L11 and TC1, as outlined above. Repeat each step as needed. AM IFT L13 should be adjusted where RF tracking is as broad as possible, i.e. towards the top end of the band rather than the 600 kHz suggested. You will have a much better chance at getting a nice and symmetrical IF response this way. Otherwise you are running the risk of optimizing L11 and L13 for a nice combined response at 600 kHz, with a rude awakening waiting elsewhere.
Mods!
WIDE IF switching diode bias
You know I couldn't leave R9 alone (originally a 100 ohm fusible btw, heaven knows why). While the 470 ohm resistor I had on hand isn't quite the 560-750 simulation reckons it should be, 3.7/6.0 mA is a fair bit closer to the 3.2ish Kenwood usually seems to have been going for than the original 4.8/8.4 mA. It'll never be quite right for both diodes anyway, and 1k would have landed me sub-3 mA.
S-meter
Looking at potential reasons for the optimistic S-meter on FM, I found the LED driver input amp to have more gain than it should. According to its datasheet, amplified voltage needs to reach 3.5 V to light the 7th segment, but that already happens at 0.23 V, indicating a gain of about 15.2 when according to resistor values it should be 9.333… instead, which normally would require 0.375 V. (In a way that is quite lucky, as I haven't seen more than 0.36 V yet, which is 2.81 V out of IC2, so the 7th segment would actually never get lit if the circuit worked entirely as intended!) Amplified voltage can reach 5.5 V. I suspect 150k resistor R135 has drifted quite thoroughly (must be a good 260k if so); at least 16.2k looks close enough for an in-circuit measurement of 18k R138.
Now I actually like S-meter action on AM just fine, it certainly doesn't need to be any less sensitive, plus our suspected culprit R135 is a bit buried next to L19 and wouldn't be the easiest to get ahold of (component legs were bent over quite thoroughly during production, so things won't come out without a bit of a tug). So I decided to change FM S-meter series resistor R31 (68k) instead, which forms a voltage divider with R136 (10k). A calculation reckons the ideal value to be about 109.5k, I went with a 100k I had on hand. A lot of my previous 7s are still 7s so range still doesn't set any records, but at least the previous 7 threshold should now be down to about 5 instead.
I just read a 1980 midrange tuner review, and insufficient S-meter range seems to have been shockingly common at the time, with the KT-80 of all tuners (max at ca. 300 µV, consistent with DD0OT's 51 dBµV) still being among the very best, and I don't exactly consider that a world-beater. Standards must have improved substantially in the following years, much like they did for tuner performance in general.
Stereo threshold mod
The previous mod can backfire on you as stereo operation is tied to the 4th S-meter segment being lit and the stereo threshold is higher than necessary to these ears to begin with.
If you want stereo at (almost) all times, you can unsolder and pull out the end of wire bridge J31 facing R142/IC6 pin 12, and run a short wire or spare component leg from the other end of J31 over to the R141/IC6 pin 9 junction instead, which should drop the threshold to 1 S-meter bar (plenty low enough for anyone, I would reckon). Even just unsoldering J31 already seems to work as well (while a connection to J29 weirdly doesn't).
Entry last modified: 2025-08-30 – Entry created: 2025-05-30
Kenwood KT-1100 No AM Repair
Here's another from my stash of tuners from the olden days. I had done a bit of tweaking on it back in the 2000s (mostly S-meter and center-tuning discriminator alignment), but it had been living in my parents' basement for almost a decade before I brought it back recently. Most of the musty smell thankfully went away after a good wipedown with some vinegar, and contact cleaner plus an old toothbrush made quick work of the oxidation on the varicap wiper contacts.
Borrowing the KT-900's AM loop to try out the fairly fancy AM section, I noticed that it did not actually work any more. After a brief blip of activity, the frequency counter settled on 550 kHz (which I assume is some sort of default, since 550 kHz = 1 MHz - 450 kHz IF). I also noticed that the FM LO remained on.
In order to get down to this problem, I finally had to understand how AM power works in this model. You see, the highlighting in the schematic only leads you back to a 10k resistor on the base of a switching transistor that provides power to the FM frontend when AM B+ is off. So that led me to suspect that the AM section didn't have any power, but where was it supposed to be coming from then? Well, there is an innocuous-looking branch going to the cathode of diode D15, from which it turns out there's a connection all the way back to the FM/AM mode switch. Bingo!
So then I proceeded to locate D15 inside the actual unit, which seemed a convenient place to measure and bisect if nothing else. On AM, the multimeter indicated 13.5 V on the anode and 1.7 V on the cathode. So the regulated supply clearly made it to the diode, but there was nothing going through it as 11.8 V is far from your normal silicon diode forward voltage drop. I quickly verified with the thermal camera that it wasn't getting hot either (which may have indicated a short in the AM section), but nope, nothing warm at all. Should it really be this easy?
I only had some massive hulking 1N5406s on hand, so a trip to the local components shop was in order, from which I returned with several types of diodes. The old D15 is a type that can sustain 0.3 A and 30 V of reverse voltage (1N4148 for comparison: 0.2 A / 75 V), so playing it safe I settled on a 1N4936 quick recovery silicon rectifier (1 A / 400 V), the intermediate option between a 1N4148 and 1N4007.
Now Kenwood always bent over their component legs super well, so D15 put up a bit of a fight, but nothing that a desoldering pump and needlenose pliers couldn't overcome. The new diode soldered in without issue, and a quick test revealed 12.8 V after D15 and a working AM section! Phew. (The 1.7 V seem to be a result of current from the aforementioned 10k resistor to switching transistor base affair.)
I then proceeded to realign the AM section as per service docs (note, they leave you to figure out which trimmers are TC3/5/7 on the varicap, but it isn't too hard to figure out as touching the LO part will detune it), which proved quite necessary as alignment actually turned out to be a fair bit off even on the bottom end.
Unfortunately, receiver performance turns out to be a bit of a mixed bag. It is as hot as the presence of a tuned RF stage would imply, however I have a hard time getting rid of 9 kHz hets entirely even when switching to NARROW mode, which activates additional audio filtering. The base IF filtering – a 4-element SFP450F 12 kHz filter plus IFT – is best described as "barn door". Good for audio fidelity on strong local stations in 10 kHz territory, I assume (and it does sound good), but not very useful to me with a band that only comes alive in the evening. I actually prefer the more basic KT-900 with its much narrower filter. Anyone got an SFP450H or SFP450G to spare? (UPDATE - SFP450Hs have been obtained. Meanwhile, realignment has yielded a somewhat improved filter curve. I also bought an original AM loop to avoid having to borrow the KT-900's… well, an AM loop that came with a dead tuner, see next entry…)
Entry last modified: 2025-08-30 – Entry created: 2025-06-06
Kenwood KT-880L Repair and Tweaks
Preamble
Since I had been unsuccessful in obtaining a spare AM loop antenna for my KT-1100 with its just-repaired AM section, I went looking on the used market and found one – well, one with a tuner "for spares or repair" attached to be precise. The antenna part number appears to be shared with the KT-770(L), KT-770(L)B and KT-880(L) models from the 1984-1987 time frame, and I thought that the latter's black antenna looked better than yellowed light grey. (Why they shipped these slimline tuners with this comically large loop is anyone's guess. Possibly they had to order a lot more of these antennas than they had KT-1100s to sell.) Figuring that I'd get my money's worth with the antenna alone and reviving the tuner would make a nice bonus challenge (even if I needed yet another black-faced tuner like a hole in the head, not to mention a rather ho-hum model), I lowballed the seller and the offer was accepted.
This is a fairly basic PLL synthesizer tuner sporting a 4-gang frontend sans AGC. Filters in this Euro model (I don't think longwave coverage was a thing anywhere else) are 2x SFE10.7MS3G (180 kHz), slightly deviating from the MJG + MS3G (150 + 180 kHz) listed in the service manual. Arguably the most interesting part is the FM demodulation, with a PLL discriminator plus a distortion cancellation circuit (only part of which is installed here, I guess the rest wasn't worth bothering with when using those IF filters).
Symptoms
The tuner arrived well-packaged and with the loop antenna and user manual (another one for the scanner, by the looks of it), which leads me to believe that it must have been cared for to some degree despite being slightly cosmetically challenged (one memory key seemingly glued back on many moons ago which had not held up as it was now missing, sticky case top).
Functionally, the unit turned on and could be operated normally but there was dead silence on all bands, no S-meter activity on FM, no stereo indication.
Diagnosis
Figuring that complete silence was pointing to something common in the signal path, I started in the stereo decoder vicinity. Now Kenwood was stingy when putting together the schematics for this model and no voltages are indicated at the IC, however the KT-770(L) is very similar and can be used for guidance. Sure enough, I found 11.7 V on the output pins 8 and 10 and a measly 0.01 V on the voltage reference pin 5, all of which should show closer to 6.5 V. Moreover, pin 5 showed a short to ground.
That short to ground could only be either of two things: A bad IC (tough luck if so) or a shorted electrolytic capacitor C110, 470µ/10V. Luckily, it turned out to be the latter, and a quick test with it removed showed pin 5 voltage back at 6.5 V.
The lack of FM reception had to be something else. I noticed some test points for tuning voltage – it would vary with frequency on mediumwave but was stuck at 28 V on FM. No heat in the FM frontend either. I then proceeded to poke around R29 and R27, and found no supply voltage of note after R29, although there was over 9 V coming in at R29 and the resistor measured OK. And what do you know, there was a short to ground. In this spot this could only mean either C29 (10n) or C30 (47µ/16V) being shorted. Either would only be reachable after removing the bottom LO shield – that figures. Just my kind of luck.
Repair
As basic as this tuner is, it is quite service-friendly still, with a removable bottom cover. (The newer 880D and 990D no longer had that, to the chagrin of those attempting to work on them, particularly the more complex 990D.) Only getting the top case back on is a bit finicky.
Removing the shield proved less dramatic than I had feared even with my trusty 20W ERSA iron, with some help from a large slotted screwdriver for prying. I could even reach the solder joint very close to chassis, even if just barely. Figuring that a 10n leaded ceramic would be unlikely to fail in this spot, I took out the electrolytic C30 first, and what do you know, dead short. Put in a new 47µ/25V – reception, hooray!
I replaced the bad C110 at the stereo decoder. Frustratingly, the voltages, while different, still weren't back where they should be after putting in a new 470µ/16V – about 3.8 V on the output pins and 0.75 V on input pin 2. No stereo either. Turns out the voltage reference amplifier's output was also shorted to ground. Have a guess what the culprit was. Yep, another shorted capacitor, C95 this time, the second 470µ/10V.
After all of that, you'd think that everything would be working, right? Nope, still no stereo. I got a bit lost in the weeds of the stereo inhibition logic converging at MPX pin 13, but ultimately it turned out that the LA1231N IF IC still wasn't happy. A classic candidate would be quadrature discriminator alignment then, and boy was that ever off (voltage across test points being +4 V at nominal center instead of ~0 mV, easily half a turn of T2). I suspect that the capacitor in the can may have started to corrode as these seemingly can do in yet older Kenwoods. Thankfully this is only relevant to center tuning and not sound, as the actual demodulation is performed by a PLL discriminator.
Finally, a working tuner!
Alignment
Unlike its quadrature cousin, the PLL discriminator only needed a minuscule tweak. My multimeter's frequency counter let me down when it came to MPX VCO adjustment this time, so I went oldschool – ballpark center of adjustment range with working stereo (at least I had a DC reading) and observe how quickly the stereo light comes on. (I did eventually get lucky when connecting the meter between the non-grounded trimpot leg and chassis ground as I had done on my older Kenwoods. Input impedance may be low enough for series 220k R137 to be thwarting my attempts at using the prescribed test points as the UT-71C wants at least 200 mV worth of signal, but one can realistically hope that it's not so low as to be having much of any influence on a pot of <5k.)
FM IM3 performance has substantially improved with RF realignment, so that must have been somewhat off (in addition to the usual minuscule tweak of the LO trimmer). I would say sensitivity is about on par with an Onkyo T-4650 (aka T-4500) in LOCAL, so the spec seems a tad optimistic. (Mind you, the Onkyo is a spectacular tuner with RF AGC.) Still better than my Grundig FineArts T904 though, which mind you never struck me as the hottest tuner on the block, so it may be in even greater need of realignment. (And in fact, it turns out realigning the LO on that one brought back several dB of sensitivity. It remains more prone to IM3 than the Kenwood, not a real surprise given its BJT mixer, but sports a second attenuated input for cable level attacks.)
This tuner is one of those that doesn't have trimmer capacitors for the tuned FM RF circuits. Should you find that tracking is increasingly off towards the upper end of the band, you may need to tweak LO alignment for a tuning voltage range slightly deviating from specified values (which one would hope would normally have been picked such that good tracking is achieved).
You are really going to struggle peaking up the RF circuits with the instructions provided. Instead of probing audio output level (which doesn't make a ton of sense on an FM receiver), go for the signal strength indication voltage out of the LA1231N instead, available e.g. on R141 or R47. It can be quite jumpy, so an oldschool analog instrument may be superior to a fancy modern digital multimeter. The coils do need a small nonconductive (plastic) hex, with the IFT a tool with a small brass blade fit.
If you find yourself in need of tweaking FM IFT T1 with an FM stereo RF generator at hand (you will need one with hi-fi grade distortion and channel separation specs), feed in a 440 Hz or 1 kHz sinewave either L only or R only and listen for distortion on the opposite channel after crosstalk has been minimized. Said distortion is obvious enough that you can do this by ear, at least on this model.
Stereo separation did need a small adjustment. This basically eliminated a previously perceived dullness in sound.
MW and LW alignment proved to be more or less off in just about all respects, as previously on the KT-1100. Seems to be a thing for 4-decade-old Kenwood tuners. I would very much advise to slightly deviate from the instructions again: T9 is the 450 kHz IFT and should be aligned towards the high end of the band, i.e. step (4) 1440 kHz (rather than (3) 630 kHz) to minimize the effect of RF filtering on the filter passband. Aside from that, it's all quite doable by ear.
Notes
With so many shorted electrolytics, I suspect that the unit may have sat for an extended period of time (and I mean years and years) before being powered back up. (There's also indications for a fair bit of use though.) Capacitor voltage ratings in this model tend to be on the tight side in general. Funnily enough it is not the parts with the highest ratio of sutained to rated voltage that failed here. Both 470µ/10V ones being dead almost can't be a coincidence though. C30 may just be a case of the far end of the bathtub curve.
I have yet to track down a popping noise when the unit is switching between mono and stereo. I suspect another bad cap but can only speculate which one it might be – C122 perhaps, or one of C102/103/104?
Both a 62Kxxxxx unit serial number and lots of 1985 IC datecodes point towards a (possibly early) 1986 production date. The manual shows some codes indicating 86 and 87. I've seen serial numbers from 5xxxxxxx to 7xxxxxxx. (The later 880DL then stretches from 7xxxxxxx to 9xxxxxxx.)
The stickiness was tackled with turpentine substitute (white spirit) and alcohol. It's not perfect (could probably use a respray) but better.
Of the handful of KT-880Ls currently listed on the 'bay around here, there is one that's being sold as defective with "no audio, tuning and saving stations works". Since you've been reading this, you should be able to tell what's bad… ;)
Performance wise, the frontend seems to perform similarly to other basic 4-gangers without AGC, with some mixing products from the local flamethrowers. (Realignment has improved matters substantially in this respect and largely eliminated those, and sensitivity seems about in line with other tuners.) The two 180 kHz filters provide decent 200 kHz separation but can struggle in more severe cases of weak stations next to strong ones as skirt selectivity just isn't quite there, so not exactly pure canned DX. Center frequency appears to be roughly 25 kHz off (results are very similar at 0/+50, -50/+100, -100/+150 and -150/+200 kHz from fnom), so the red dot filters seem to be on the limit of their rating. There are no accommodations for such issues in the frequency synthesizer.
Sound quality strikes me as good, as one would hope (that's the one thing they arguably didn't skimp out on, with a PLL discriminator plus a distortion cancellation circuit). It doesn't seem to have as brilliant a top end as the KT-1100 though. The difference to the KT-80 isn't as big, but aside from being a bit quieter in general (I reckon output impedance has to be about 3.5k, a quirk shared with the 880D and 980F), the top end still seems a bit duller, and there isn't quite as much bass either. (The perceived dullness basically went away after realigning stereo separation, which does seem to have been a bit off. Now KT-900 and KT-880L sound pretty much identical after having been aligned to the same standard, level difference notwithstanding. Initially they would have been quite different as their separation adjustments were off in opposite directions. I do still think that there is an ever so slight mid-treble depression in this one.)
This model is quite similar to the preceding KT-770(L) but I would rather consider it a slight step down in several respects, e.g. somewhat worse selectivity and dropping a gang for FM LO tracking or the pilot leakage adjustment. Stereo/mono in the older model being tied to auto/manual tuning must have been super annoying so they dropped that link in the KT-880L, but as a result it doesn't have any explicit stereo/mono switching at all, which is a bit naff (I don't think I've ever had a tuner without this before).
Using this tuner for band scanning isn't exactly a joy – while the up/down tuning buttons are nice and large at least, manual tuning is quite sluggish (auto tuning seems a bit faster). You will be gravitating towards the two banks of 6 presets each (which can be assigned at will to stations on any band, something that wasn't the case with the preceding 770 model as far as I can tell) for getting from A to B in a timely manner. At least saving and recalling those is pretty much intuitive.
The S-meter is faking more resolution than it actually has – behind the 6 dots there's only 3 LEDs plus varying intensity of the respective topmost segment. (The circuit is literally less complex than the 5-year-older KT-50's.) At least it seems to cover a decent amount of dynamic range.
All the indicator LEDs on this model are red and quite dim. The frequency / band display is a greenish-white VFD of good brightness. The band indicator appears to be visibly flickering while the frequency appears static.
The AM section is bog standard fare in the selectivity department (one SFU450E presumably 1-element ceramic filter plus IFT is nothing to write home about) but at least retains tuned RF stages so should potentially be quite sensitive. (Only the Euro models get the luxury of RF preamps.) Indeed, that's what I get post-alignment – it's a super hot receiver but the 9 kHz whine drives you batty. (And by super hot I do mean that. It's literally more sensitive than a "barefoot" Sony ICF-SW7600.) The KT-900 sports about the same audio bandwidth but its tighter filter skirts are much appreciated, not to mention being able to off-tune instead of being stuck to the 9 kHz grid. The KT-880L's longwave band goes to the other extreme by offering 1 kHz steps and only those, so tuning is not exactly rapid. 3 kHz would arguably have done just fine. I'm not sure why the band had to extend all the way to 360 kHz either (I cannot recall a single broadcast station past 279 kHz in my lifetime, which had been the official upper limit since 1975), but apparently it was a thing at the time (e.g. up to 353 kHz in the Grundig T7500). Perhaps a Swiss carrier current broadcasting system with channels on the longwave band including one on 340 kHz (and only turned off in 1998) is the solution to this mystery. One would have to ask the folks at Toshiba who they designed those particular quirks into their digital tuning IC.
The KT-880L is kind of a power miser when on, about 6.2 W on AM and around 7.5 W on FM (at least once fixed… it was several watts more initially). The same can't be said about the off state though, the power switch is secondary-side so things don't go below 1.6 W and change. (At least it's not as bad as the '90s standby sins.)
I was wondering how this model has any sensible memory backup times at all with only a single 2200µ/16V capacitor (not even of the double-layer variety, although I guess choosing the voltage rating generously was aiming to bring leakage current down) when specified TC9147BP sleep current is between 15 µA at 5 V and 5 µA at 2 V, equivalent to 333 to 400 kOhms. That's an RC time constant of 880 seconds (less than 15 minutes) at best, and I know mine has kept its memory for many hours so far. As it turns out, the standby power draw is not entirely in vain, as the 5V supply is being kept on and will supply part of the digital circuitry. That would explain why its filter capacitor C171 is generously rated, which hardly ever happens otherwise. Still, I am quite certain that I've had no issues with memory backup even with my switched power strip being turned off for hours, even days. The Toshiba IC may be a lot better than specified.
The PROGRAM function that will alternate between the last station received and preset A6 at each power cycle seems awfully niche. It had to have been geared towards timed recording, but making good use of it does not seen easy to me.
I ended up liking this model a fair bit more than I anticipated – sometimes there's just something to be said for a simple, good-sounding tuner. (The AM section sounds better than the KT-900's, too, even if selectivity is not great. At least that was the case until I fitted a new AM coupling cap to the KT-900, which means that one is ahead again.)
Mods and Modding Potential
Looking at the layout, coupling cap C36 is virtually begging to be replaced by a 3rd FM IF filter. (Maybe move CF2 there and place something wider like a MA8, MA5 or MS2 in the CF2 position?) You've got some leeway for increasing gain via R39 if need be, since it has been turned down in the Euro model because its filters sport lower insertion loss than the GDT types used elsewhere.
The stereo threshold is rather on the high side. I first unsoldered one end of R142 (33k) but that makes it rather low, with some propensity for rapidly oscillating between mono and stereo. I replaced it with a 47k eventually, which gives a stereo threshold as low as I would ever want while still switching to mono on anything really weak. One could still argue for 43k or 39k, I guess, but I didn't have any at hand.
FM and AM scan speeds and muting times are being controlled by the RC time
constants on IC11's pins 23 (OSC1) and 22 (OSC2). As of stock, R305 = 39k and
C309 = 2.2µ result in fosc = 16.6 Hz or 8.3 steps per
second on FM. With 50 kHz steps, that's a bit slothtastic at about
0.4 MHz/s. Muting is a tad on the long side for my liking, too. According
to the TC9147BP datasheet, the resistor value should be between 10k and 100k,
so there is room for improvement, the question merely is how low you can go
without upsetting the auto tuning. (Funnily enough, that's pretty much the
same scanning speed as my old Grundig T7500. I guess it never bothered me much
because I mainly used it for fixed station reception, using its 15 readily
accessible presets with alphanumeric labels. Plus, that's actually in
25 kHz steps.)
After pondering this for a while, I decided to solder in
a 22k in parallel to R305, bringing its effective value to 14k. (This is also
the recommended route, as the part is right between two electrolytics and would
be hard to pull out.) The result is as quick as I would ever want, bordering on
twitchy, so I would certainly not recommend going any lower than that. You
could try 33k-39k. Auto tuning still seems to work fine like that, even if I've
noticed some asymmetry between tuning up and down that's likely to be related
to the offset IF filters.
While this model has more flexible preset management than the predecessor, with 2 banks of 6 presets that can be assigned randomly, the IC would actually support up to 8 memory buttons each, 2 of which are now going unused. That's a bit of a shame. Now as it happens, my unit is missing its #5 button keycap, and it would seem that you could route some thin wires from some external momentary switches with LEDs through there…
The TC9147BP would also support AM auto tuning if supplied with a 450 kHz IF signal, but they did not bother to implement that on this model, for better or worse.
Checking Capacitors
When I pulled the unit out again for measurements, I took the opportunity to check the ESR of capacitors in the power supply section and whatnot, which yielded these results (ESR in ohms as measured by ELV ESR1 at 60ish kHz):
C61 100µ/16V 0.67
C64 10µ/25V NP 1.74
C80 47µ/10V 1.83
C81 47µ/10V 2.46 ?
C82 100µ/16V 0.69
C106 470µ/16V 0.19
C107 33µ/16V 2.23 ?
C110 (replaced) Elite 470µ/16V 0.05
C122 4.7µ/35V 2.47
C160 100µ/10V 1.31 ?
C161 10µ/16V 1.32
C162 10µ/35V 1.48 ?
C163 1µ/50V 4.84
C164 1µ/50V 5.38 ?
C165 47µ/10V 2.90 ?
C166 47µ/10V 4.74 X
C169 33µ/35V 1.72 ?
C170 1000µ/25V 0.05 ?
C171 220µ/35V 0.17
C172 330µ/50V 0.07
C174 22µ/16V 1.41 ?
C175 1µ/50V 4.11
C179 330µ/25V 0.19
C191 33µ/35V 1.42 ?
C196 N.P.
Not super great overall. This confirms my hunch that the unit must have had a fair few hours on it before being put away for an extended period of time. C166 is the cap after the 5.6 V regulator which always runs in standby, so seeing that being toast makes sense. The associated filter C171 seems to have a rather chill life after its 100 ohm dropper instead.
I haven't swapped anything yet but did end up resoldering the main regulator power transistor (Q29) and the main filter cap after seeing some intermittent low-level rectifier noise during measurements. Seems to have helped temporarily, but a low-level zoo of rectifier harmonics has come back that seems to be coming out of the detector… tuning voltage supply?
Measurements
I only got my measurement setup (Levear VP-8193D fed by RMAA 6.4.5 via my trusty Focusrite Forte audio interface on a battery-powered Dell Laitude E6330 with a smattering of cables and adapters) when this blog entry was basically finished, so here's a more detailed rundown (70 dBµ and 40 kHz dev unless mentioned):
FM frequency response is decently flat with a slight treble tilt and quite extended, reaching a maximum of +0.35 dB around 3.5 kHz for the left channel and +0.55 dB for the right channel and dipping to a minimum of -1.0/1.3 dB around 13 kHz but recovering before taking a nosedive around 16 kHz, the differences seemingly owing to (capacitor) parts tolerances affecting effective deemphasis time constant. This is slightly worse than spec (+0.2/-1.0 dB, 20 Hz to 15 kHz) but I think my measurement setup is down -0.25 dB by 20 Hz and -0.15 dB by 13 kHz.
This unit is actually among the lowest-noise tuners I own, capable of around 82dB(A) in mono and 76 dB(A) in stereo, PE off, likely pushing the limits of my generator already. Mains harmonics are fairly well-controlled, too, not exceeding -87 dB or so.
Stereo separation is quite good, measuring -40/-38 dB L→R/R→L at 60 Hz, -60/-59 dB L→R/R→L at 1 kHz and -42/-42 dB L→R/R→L at 7 kHz, respectively.
Distortion measures about 0.2% in mono and 0.9% in stereo L-only (almost all H2), failing spec by a wide margin (0.09%/0.3%). I thought that maybe filter termination impedance was a bit high and throwing off passband response, but now I think I may just have a bad (mismatched) set of filters, which may accidentally be responsible for the better-than-expected selectivity as well. While Murata filters were quite impeccable by the late 1990s, filter quality by the mid-1980s may have been a different story. Injecting signal at various points in the signal path, I determined that the PLL discriminator itself is quite capable of delivering 0.013% mono / 0.024% stereo.
I guess it's about time I get a NanoVNA with test boards and some bags of MS3G and MA8 filters (there isn't much choice these days). Since the unit is basically begging for a filter mod anyway, I might try a 180/280/280 combo. If I can get <0.1%/~0.2% and decent 200 kHz selectivity out of it, I'll be quite happy.
New Filters and Measurements
As I had threatened in the last section, I did buy a NanoVNA-H4 and a demo kit, although getting the latter ready for filter testing proved quite the adventure in itself – impedance matching at the filter output was incorrect (a lone 0-ohm resistor instead of an L-pad matching network) and of course it was using 0402 size resistors to boot, and then there still was the challenge of installing through-hole pin sockets onto SMD pads without excessive parasitic inductance (the ground in particular seems sensitive). With a little help from my friends (as the song goes), both problems were eventually solved in two afternoons.
The KT-880L was the first to benefit from my new kit. I unsoldered its filters and installed sockets instead, using Kapton(esque) tape to hold them in place while soldering. The originals proved to be perfectly decent 180 kHz filters but decidedly off-center, with a center of passband about 20-25 kHz high and a group delay minimum about 35 kHz high. (This seems to be a typical amount of drift for older filters. The average has basically gone up by a full rank.) I picked some filters that looked promising from a batch of NOS MS3s I had bought and tried them in both positions and orientations. CF1 is the more critical one, I suspect it has deliberately been terminated with a higher than spec impedance to reduce bandwidth and thus improve selectivity. Frontend IFT and channel separation were realigned to match. Ultimately I was able to bring down distortion by more than a factor of 3. (This was slightly offset by a correction of test protocol, as levels had previously been 2 dB below spec.)
Current measurements:
| Distortion, 80 dBµV in, no pre-emphasis | |||
|---|---|---|---|
| Meas | Result | Notes | Spec |
| THD, 40 kHz mono | 0.033…0.034% | dom H2 with some H3, H4, H5 | 0.09% |
| THD, 40+6 kHz stereo L | 0.33…0.34% | dom H2 with monotonically descending H3, H4, H5 | 0.30% |
| SMPTE IMD, 40+6 kHz stereo L | 1.20% | Standard calc – 60+7k 4:1, rms(A(f2+f1)+A(f2-f1),…,A(f2+4f1)+A(f2-4f1)) | |
| THD, 75 kHz mono | 0.17% | H2 = H3, H4, H5, and then some more descending | - |
| THD, 67.5+7.5 kHz stereo L | 0.19% | dom H4, then H2 = H3 = H5, some H6, H7 | - |
| SMPTE IMD, 67.5+7.5 kHz stereo L | 1.47% | Standard calc, IM2-4 about equal, then trailing off | |
Note: While 75 kHz stereo THD may have come out numerically lower than at 46 kHz, IMD tells a much different story, with higher-order sidebands becoming stronger and more numerous. (Clearly every time your strongest harmonic is H4, you have reason to be suspicious.) So if you're a "75 kHz first" kind of guy, rechecking at lower deviations as a matter of course when dealing with narrower bandwidths may not be the worst thing in the known universe.
Before the filter swap, SMPTE IMD at 32+6 kHz stereo L already was at about 3.5%, with THD around 1% (each vastly dominated by H2/IM2). Since the disagreement between my subjective impression of how the tuner sounded and frequency response measurements seems to have resolved now, this may really have been too much altogether.
| SNR at high level, f = 98 MHz | |||
|---|---|---|---|
| Meas | Result | Notes | Spec |
| SNR 40 kHz mono, 80 dBµV | 80.9 dB(A) | only 0.1 dB difference between 60 and 80 dBµV | 78 dB(A) |
| SNR 46 kHz stereo, 60 dBµV | 72.5 dB(A) | 67 dB(A) | |
| SNR 46 kHz stereo, 80 dBµV | 75.2 dB(A) | ||
I really need to chase down what seems like a failing capacitor in the power supply that's contributing a whole zoo of very low-level mains harmonics. There aren't exactly an awful lot of candidates.
| Sensitivity, f = 98 MHz, source Z = 50 ohms | |||
|---|---|---|---|
| Meas | Result | Notes | Spec |
| 26 dB SNR, 40 kHz mono | -2 dBµV (= 0.8 µV) | Spec seems unrealistically low, result good | 0.5 µV (= -6 dBµV) |
| 50 dB quieting, 40 kHz mono | 12 dBµV (= 4 µV) | ||
| 46 dB SNR, 46 kHz stereo | 28.5 dBµV | 24 µV (= 27.5 dBµV) | |
| 50 dB quieting, 46 kHz stereo | 32.5 dBµV | ||
Entry last modified: 2026-04-19 – Entry created: 2025-07-22
The Onkyo T-405X saga
Introduction
It occurred to me that I should probably include the tuner that rekindled my interest in the things to begin with. It all started with a desire to have something more hi-fi than my trusty Panasonic RF-1410LBS radio there (which now resides in the bathroom), preferably without breaking the bank. It occurred to me that I would be able to use a micro component tuner plus some active speakers with an extra AUX input. (I ultimate got some brand new Edifier MR3s, with which I've been quite happy. I never expected to be using the Bluetooth quite as much, but it has proven quite handy.) Please note that the following is based on a series of posts I made back in April of 2025 in this ASR thread.
Tuner wise, I took a punt on a slightly banged-up looking Onkyo T-405X from 1999, WHD 205 x 76 x 280 mm. These basically aren't worth anything on their own, I got mine for a tenner plus shipping. I believe that this model is largely identical to the preceding T-405 and succeeding T-405TX (I mean, it's the late '90s, how much do you expect to be changing in FM tuner tech over 3 years at this point?). The latter has a better-quality service manual available.
The tuner can be fully operated from its front panel without requiring connection to a matching power amp or receiver. I did, however, find out that you may still want one, or else you'll have to improvise when it comes to cutting power to the unit as standby power consumption is a bit dire.
I was most worried about the glaringly obvious scuff in the display window, but thankfully a bit of Polywatch polishing paste and toilet paper (I couldn't find my usual polishing cloth / handkerchief) made quick work of it and removed it almost completely, to the point where other blemishes are more prominent now. (I strongly suspect that the company selling Polywatch / Displex in tiny tubes for several Euros each is making a killing on the stuff, but you can't deny it's good for polishing acrylic.)
Internals
Tech wise, Europe got a Mitsumi 4-gang frontend (if a small basic one with no RF AGC, FE417-G02) plus 3 IF filters (2x MA5 = 280 kHz + 1x MZ2K = 150 kHz GDT) and transistor IF amps of the not-explicitly-limiting variety, with the rest around an LA1837 with a proper ("hi-fi") dual coil quadrature detector, overall reminiscent of Onkyo's contemporary receiver FM/AM sections. AM was, however, not equipped, not a major loss I imagine.
The display is a typical VFD with filter window. It's not super bright (possibly owing to old age) but adequate, and dims a bit in standby.
I've taken a look inside - not much going on in there. (You can get an impression of the Japanese model here.) As small as the unit is, the PCB doesn't even fill it completely, close to 1/3 of real estate remaining empty. The frontend is quite tiny and standing up. There are some holes in the side wall to facilitate alignment, it still doesn't strike me as easy though. There are no instructions for anything but the IFT after the mixer as that is the only part accessible externally, and those don't even make sense (you are supposed to peak audio output level, well good luck with that on an FM tuner – I would target R112 next to LA1837 signal strength indicator pin 11 instead, and even that still requires a very weak signal for a decent amount of discrimination, at least in my unit that seems to top out at little over 3.4 V).
As it turns out, peaking the frontend IFT seems to get things very close to best channel separation and stereo (L only / R only other channel) distortion already. That may be a testament to ceramic filter selection by the 1990s. Despite the lack of a dedicated separation adjustment, stereo separation seems very good at this point. The residual seems a bit buzzy though.
Power Consumption
Power consumption figures are as follows:
- Standby: ca. 7.3 W minimum, after the clock has been set (which the unit can do via RDS even in standby, so you can tell how little actually gets turned off). Suffice it to say, this is far from the limits set by the current EU ecodesign guideline. The unit gets a bit warm to the touch, plus some faint transformer hum.
- Operation: ca. 8.8 W maximum. So the <9 W spec is in fact accurate.
Settings seem to be kept at least for a while when power is removed, so that's good.
The issue of standby power consumption was ultimately tackled by installing a power switch in an extension lead. I would not be one bit surprised to find the odd tired electrolytic cap in there, mind you, depending on the unit's history.
Regarding the transformer hum – it seems to be majorly amplified by the case. It's hardly audible with the lid off, and none of the screws holding the transformer or transformer holder are loose in any way. That's thin sheet metal for ya, I guess. I may tap into my stock of bitumen mat. (And the T-405TX was even lighter?!) The transformer itself is a cute EI core job that doesn't look oversized one bit, which kind of is what you'd expect.
Comparison to Kenwood KT-80
And now the part that absolutely nobody has been waiting for, the great tuner shootout: Kenwood KT-80 (1980) vs. Onkyo T-905X (1999). Both silver-faced and FM only (only the US version of the Onkyo has AM as well), but one a slimline analog normal-width model featuring a pulse count discriminator, the other a PLL synthesized micro affair sporting a regular quadrature discriminator and RDS decoding. Both 4-gang tuners with 3 IF filters, neither featuring RF AGC.
They sound really, really similar. Even output levels are almost identical. The T-905X might be a bit leaner in the low end, but that's about it. I don't notice any noteworthy difference in distortion, despite the vast difference in specs. (Mind you, I think those are awfully pessimistic for what's inside the Onkyo. I guess they wanted to cover their off days when they couldn't be arsed to properly align the discriminator or happened to install badly mismatched filters.) The T-905X seems to have kept its alignment well - a sign of how mature FM tuner technology was by the late '90s.
Sensitivity wise, there doesn't seem to be much in it. I would have to have a proper antenna switch and all to tell for sure, which I don't. Physical location sems to have a greater effect on reception. The T-405X has some pretty major issues with 3rd-order IMD where it sits in the kitchen, to the point of even a medium-strength station getting swamped, so I had to make the antenna wire quite short. Mind you, the poor Panasonic radio was always struggling as well. RF levels on FM for the local flamethrowers just seem to be pretty gnarly there. That being said, given that there are no alignment instructions involving RF tracking (they only instruct you to peak the IFT following the mixer, which is the only part accessible externally), I suspect that the frontend may have been supplied prealigned, and heaven knows how good the alignment still is or ever was. Either way, the T-405X is definitely a hot one, for better or worse. I resorted to using a variable RF attenuator I still happened to have.
RDS on the Onkyo appears to work quite well and will dutifully display radio text when asked to, even if it struggles with some characters like the colon or umlauts. There are enough buttons on the unit for it to be fully usable even without a remote (it sports an Onkyo RI system connection for that). You can save a station to obtain the time from when in standby, and it will dutifully do so (along with the weekday) and display the time with dimmed brightness. (The weekday can be displayed when the unit is on.)
Selectivity is similar (neither being a thoroughbred DX machine) but it seems the Onkyo does slight better in 200 kHz separation as well as fending off the local flamethrowers over 400 kHz. You'd think that the Kenwood's combination of 1x 230 kHz GDT (MM) + 2x 180 kHz (MS3) should beat the Onkyo's 2x 280 kHz (MA5) + 1x 150 kHz GDT (MZ2K), but then the second IF amplifier stage in the Kenwood also is an IC limiter-amp and as such may be degrading performance when strong signals are involved.
Desperate times call for desperate measures, so I resorted to the method of listening to each others' LOs. The Kenwood's seems to be exceptionally clean, no hum, no signal modulation, no nothing (maybe not a surprise for an oldschool mechanically-tuned affair). (PS – I have since noticed that there is, in fact, signal modulation when tuned to a strong signal. And the hum is very low in level, getting even lower after installing a bigger mains filter capacitor.) The Onkyo's has some low-level hum and a hint of signal modulation from the currently-received station. Listening on the KT-80, the hum actually turns into a buzz (which is not present as such on my secondary receiver, a Sony ICF-SW7600, though that is a lot noisier), so looks like that's getting into the audio somewhere. I never noticed because volume is really cranked at this point, i.e. near max on low gain on my Atom Amp+ with HD600s... possibly 30-40 dB above normal. (The KT-80 has this super long audio path that literally runs halfway around the PCB, so odds are it's picking up something because of that.)
In the schematic for the FE417-G02 frontend, I noticed that there is a higher than average 10k resistor feeding the tuning voltage to the FM LO, where in other models I've already seen 4.7k, 2.7k or even a 2.2 µH inductor. Mind you, noise level didn't strike me as problematic either way, and 10k had been good enough for a number of other tuners using the same LM7001 PLL synthesizer with the FD636U12 5-gang frontend (e.g. T-4670/4700, T-4670/4500, T-4850/407). The LM7001(J) is common as dirt in '90s tuners.
Overall, the Onkyo T-405X is a proper little tuner. I do wish it had a proper off switch (and along those lines, a unit of unknown history may appreciate the odd new electrolytic), and RF AGC clearly wouldn't have hurt as handling of high RF levels is relatively poor. With the Euro spec model being a 4-gang tuner with 3 IF filters it would have some modding potential in the selectivity department, I'm sure, but there's probably better candidates in terms of basic, inexpensive tuners to mod that are easier to work on (like maybe a T-4210R or T-4211, which do sport RF AGC as do their predecessors going back to 1986 at least; even the T-4310R with its 4 filters and IF bandwidth switching is not at all expensive; mind you, I've recently seen an old T-4017 go for a tenner and even that was just for me bidding on it, and that's a 4-filter job with a 5-gang frontend approaching a T-4650/4500). Either way it has rekindled my interest in tuners, and I might get another silved-faced model for the bedside table. The local radio landscape at night seems to have gotten pretty depressing though…
Audio Measurements
With my audio loopback measurement setup now firmly in place, I had to check the audio performance of the T-405X as well. And hoo boy, this one's a doozy. As usual, 40 kHz at 70 dBµV
Frequency response is actually good, being essentially dead-flat between about 15 Hz and 3/4 kHz before gradually declining, more quickly so beyond about 7 kHz, reaching -1.2/-1.5 dB by 14 kHz before the pilot tone filtering kicks in (which is pretty much bang-on in both channels). No complaints there.
Dynamic range is fine but nothing overly special at 72 dB(A) in mono PE off. Power-related harmonics are more pronounced in this one compared to the T-422, with 150 Hz at -68 dB and 100 Hz at -71 dB. I reckon the 1000µ/25V filter cap is a bit tired. The original is a 12x20mm and diameter can't get much bigger. (My old Kenwoods had 16x25mm caps, that gives you some more options.)
Channel separation (L→R) comes out as 42 dB (60 Hz), 42 dB (1 kHz), 36 dB (7 kHz). The rather pronounced, broad skirts around the 1 kHz tone suggest a rather noisy MPX VCO and a PLL bandwidth of near enough half a kHz. (Hmm, the loop filter components on LA1837 pin 14 are pretty much exactly as specified by its datasheet, I wonder whether the capacitors are still alright? … Oh crap, the VCO is some 304 kHz thingy entirely internal to the chip with no external components whatsoever, it inevitably needs to have a super wide capture range to cover any production variation and probably isn't the last word in Q. That stinks. The LA1851 as used by my TX-SV636 receiver still had an external ceramic resonator at least.)
Now remember the THD specs (0.5% mono, 0.8% stereo)? Well, 0.5% is about all I could get, and it's nasty with a lot of high-order harmonics, too (the top ones being H2 H5 H7 H3 H4). Stereo only increases slightly to 0.6% (mostly H2 H3 H5 H7). So that's why the residual always sounded buzzy to me. Given that specs are what they are, they must have known about this. The story still isn't pretty even when I reduce deviation to 10 kHz (-12 dB), distortion even increases numerically although it becomes mostly H2 at about 2%.
Going through the passband in 12.5 kHz steps, even output amplitude is up and down by tenths of dB, and if anything distortion looks best at +/-100 kHz off. I have never seen anything of the kind, the IF must be a total mess. Now the part values suggest arguably less than ideal impedance matching at the IF amplifier inputs (I guess favoring sensitivity and selectivity), maybe that would do it?
Given how much better the (admittedly twice as expensive) T-422 does with the same filter complement, it seems wasted on this heap. They could have put in an MS3G instead of the MZ2K and it wouldn't have mattered one iota sound-wise while it would have been cheaper and selectivity would actually have improved. Likewise, a single quadrature coil would have done the job, no need for a hi-fi grade dual coil setup.
Well, let's just say this one's going to remain my kitchen tuner. It sure is interesting how that much distortion still seems to be mostly unnoticeable though.
Further Investigation
Puzzled by the peculiar distortion performance, I investigated further and found that the IF seems to be going haywire at higher levels. At 50 dBµV things are looking unremarkable but fairly well-behaved (although the H2-dominated distortion of 0.3% mono and 1.2% stereo at 40 dBµV, 32+6 kHz dev still indicates some rather off-center filters), meanwhile by 80 dBµV the spectrum has become really ugly and numeric distortion peaks at close to 1.5% at 10 kHz deviation. You don't even gain any more SNR to speak of either. So basically this tuner should have RF or at least IF AGC and is not exactly hi-fi grade out of the box. None of my others are freaking out like that.
As to why the IF is acting up, I can only suspect that the less than luxurious RF bypassing (one cap for two stages) may have something to do with it. It's not exactly the last word in proper impedance matching either, and with the seemingly mismatched filters of modest insertion loss, energy may be bouncing around in the IF like crazy. I will definitely have to check whether the grounding is any good, too, it's just the usual single-layer board after all. Given that the specs are what they are, this issue must have been known from the beginning, but on a unit that was half the price of a T-422 with not that much less in it, I guess they just said "screw that and ship it".
Entry last modified: 2026-04-20 – Entry created: 2025-07-25
Onkyo T-422 Intermission
Initial Repair and Testing
I fished a champagne color "spares or repair" specimen of this ca. 1997 midi-sized (27.5 cm wide) tuner out of the bay with a cut mains cord and some scuffs, so clearly a recycling special. Other than the inside of the top cover being very brown, indicating years and years in standby (or perhaps a fireplace in its former home?), there was nothing untoward to be seen inside, so I replaced the mains cable with one including a switch and went ahead with testing. I knew from the T-405X what Onkyo's idea of standby was like in these system tuners, and seeing 8 W of standby power consumption (only marginally less than the ca. 9.5 W in operation) confirmed my hunch.
There was a minor hurdle in that I did not fancy depinning the internal power connector, so I proceeded to cut the remaining cable stub and solder the new cable to that. This proved a bit more tedious than you think, not least due to the heatshrink fighting me, but ultimately and with an additional layer of electrical tape it all worked out. A few of the scuffs came off with some elbow grease, and Displex to the rescue for the acrylic display window (again).
Functionally, the unit works fine. I'm sure it could use a few new electrolytics, even Nichicons have a finite life span after all, and a bit of low-level hum I noticed when performing separation alignment may be an indication. Anything at this level of quality I'd have to order, the local store carries tinkerer grade parts only. They may have a matching heatsink for the 5.6 V regulator though, which is approaching 70°C Tcase and only sports the PCB footprint for one. The beancounters won again there.
Display brightness is comparable to the T-405X's in standby, but it's noticeably higher in operation. What that may mean in terms of initial brightness, VFD aging and voltages is anyone's guess. The filters appear to be quite different, the T-405X has a substantially darker one and looks better due to its lack of reflections from the VFD.
Circuitry
Circuitry wise, I kind of knew what to expect circuitry wise from the Japanese market T-422M. Which is good because I could not find a service manual anywhere. And by that I mean you can't even buy one. It's like it doesn't exist. I could name a few more models from the same era that share this fate, like T-4511 or T-4211 (although there is one for the latter's US version T-4040, not to be confused with the low-end 1970s tuner).
The frontend I think is pretty much the same compact 4-gang Mitsumi job as in the T-405X (and would actually be fully accessible for alignment), as is the filter complement (2x MA5 + 1 MZ2K). That being said, the first IF amp uses two transistors instead of one, and there's an LA1266 IF IC (which also handled the AM section) and an LA3401 stereo decoder instead of the combo LA1837. The RDS decoder is a µPC1346CS, as in my old TX-SV636; the T-405X sports a BU1922 instead.
Realignment
The above page mentions these alignment items:
- L101: Zero TP voltage (detection adjustment)
- L102: Minimize harmonic distortion
- R101: Muting adjustment
- R201: Separation adjustment
+ there's R801: RDS 57 kHz filter alignment
Armed with an antenna plus the ELV SUP2 test RF generator kit that I assembled last weekend (spoiler alert: the 3/4h build time seems wildly optimistic), I checked over the alignment. Discriminator center tuning was about 0.37 V off (P121), and adjusting L101 very gingerly (it's a very delicate adjustment) brought it back within 10 mV. Maybe 10 mV of difference between top and bottom band edge, so as usual the reference xtal is fine. (I'm always doing this using OTA stations as they have very tight standards for frequency accuracy.)
Not yet being set up for loopback testing, I skipped L102 initially. (You can attempt to adjust for equal and maximum voltage differences between nominal - 50 kHz, nominal and nominal + 50 kHz, but it's a very delicate dance as there is a slight effect on center tuning as well, so you have to tune up and down all the time and correct center tuning periodically via L101.)
Instead, I went to stereo distortion and separation (frontend IFT, R201),
feeding L-only / R-only 440 Hz sine into the SUP2 and listening on the opposite
channel plugged into my Atom Amp+ with HD600. (I tend to unplug the channel
with the generated signal from the amp so I can crank up the volume.)
Best separation was obtained in the position I originally found R201 in,
which is to say pretty much the far left end.
This struck me as odd, so I investigated. From pin 4 of LA3401, there's
R203 (47k) - R201 - C206 to ground. Total resistance is adjustable from 47k to
157k. I figured that I could just install a jumper wire across R203 and still
cover the optimum found, so that's what I ended up doing. (If you remove the
front – 2 bottom screws, side clips – plus 4 screws at the back,
the main PCB can be turned over quite easily.) Afterwards, I found my optimum
at about 59k total, so technically that would have been just within range even
before and my mod is not actually necessary. It may prove handy should you ever
decide to install some narrower filters. R203 should probably have been more
like 22k to begin with, but I don't know what the US version requires.)
If separation is well-adjusted, distortion on the opposite channel becomes
easily audible. The IFT ultimately ended up about 30° further to the left to
minimize distortion. We'll see whether this holds up when my "legit" FM RF
generator arrives.
Well, it has (a Levear VP-8193D), and I promptly had to redo IFT and stereo
separation alignment. So don't rely on toy grade FM generators. The IFT ended
up pretty much back where I found it (I take that as good sign), and it's a
good thing I had modded the stereo separation circuit as the optimum position
would have been out of range stock (about 37k total). Very nice separation
now. I later confirmed C206's ESR to be 1.2 ohms, which seems reasonable enough
for a 10µ/16V, so that's definitely not toast.
R801 again ended up pretty much exactly where it was to begin with. RDS sensitivity still seems a bit meh. The TX-SV636 never was the hottest in that regard either, so I guess the NEC IC just isn't the most sensitive. The T-405X strikes me as better.
Much like the T-405X, the frontend is quite prone to generating IM3, so I assume no RF AGC in this one either. While they would be accessible in this model, I'm not touching any varnished air coils – no thanks. At least image and IF rejection both seem to be excellent.
To Note
Unlike the newer T-405X, you can only set the RDS Accuclock station frequency (for automatic day / time adjustment) using the remote on the accompanying A-922 with a RI system connection, which is a bit of a bummer. It's working here anyway, so perhaps the unit automatically searches for one in the background as a fallback option. There were no presets stored or anything, so I'm pretty sure the goldcap was empty as received.
According to Hiro-kun, the time can be set manually as follows:
How to set the time manually
- While holding down the [MEMORY] button, press the [DISPLAY] button.
- Press the [DISPLAY] button several times until [ADJUST] is displayed, then press the [MEMORY] button.
- When [MANUAL] is displayed by pressing the [TUNING/PRESET] button, press the [MEMORY] button.
- After adjusting the day of the week with the [TUNING/PRESET] button, press the [MEMORY] button.
- After adjusting the time using the [TUNING/PRESET] button, press the [MEMORY] button.
More Repair Work
During alignment, I noticed a bit of low-level hum, no doubt due to one of the filter capacitors being a bit tired. With my new ESR meter, I found the 1000µ/25V to be at about 0.1 ohms, which is still decent but about 3 times what it should be. A 47µ/100V (should be in the negative voltage supply for the display) measured 2.5 ohms, that's quite dead. A 100µ/16V at the frontend was up to 0.55 ohms, again roughly 3 times what it should be. A lot of the smaller caps I checked still seemed perfectly reasonable though.
The 1000µ/25V actually measured 0.05 ohms directly at its pins on the bottom side, which I considered serviceable enough. I did, however, swap out the very tired 47µ/100V for a 100µ/63V (the part actually sees something in the 40s tops, I think they only wanted to maximize its size for longevity). A dark dust spot on its side is hinting at the reason for its demise, the dropper resistor next to it (if the T-405X is any indication, that feeds a 27 V zener). Unfortunately I had neglected to buy anything close to a 100µ/16V, so that'll have to stay for now. (I did buy a Jamicon SS series part eventually, but at 0.45 ohms of ESR that hardly seems an improvement. The TK 100µ/35V at around 0.2 ohms seems more promising provided I can make it fit.)
All the capacitors mentioned seem to have counterparts with the exact same values in the T-405X, so I think it's safe to say that they have quite a bit in common.
The big ribbon cable, a rather tight friction fit affair, sent me on a bit of a side quest, as the blue reinforcement tab at the end came off and had to be superglued back on.
I did end up installing a lightweight clip-on heatsink on the 5.6V regulator after resoldering it. Not the last word in heat dissipation but better than the bare regulator I'm sure. To nobody's surprise, the old joints quickly gave way while test-fitting the heatsink, so they must have been quite brittle and weak.
Performance and Sound Quality
Now a DX machine this tuner is not – as previously mentioned, the little Mitsumi frontend appears to be the same as in the T-405X and is similarly prone to RF intermodulation, so the basically good sensitivity is kind of moot and an external adjustable attenuator is a recommended accessory. The two 280s and one 150 kHz GDT filter provide a compromise bandwidth somewhat on the wider side, so the unit struggles a lot more with 200 kHz separation than the KT-880L (which, mind you, was cheating with drifted filters and impedance mismatching to reduce bandwidth and has become a lot more similar since it got some new filters) and still comes in behind the KT-990SDL in Wide. Mind you, it still just about manages to pull it off, which is more than you can say about twin 230 kHz GDT (MM) filters like in the KT-3050L's (or T-4650's) Wide bandwidth.
RDS sensitivity is generally fine but not as good as the T-405X's which uses a different IC. I think the µPC1346CS just isn't the last word in that regard. My TX-SV636 receiver uses the same chip and came misaligned from the factory to boot, which made the RDS super deaf; I corrected that many years ago but sensitivity only became "fine" even then. At least the T-422 sports radio text which the (otherwise much quicker) KT-3050L doesn't, rather a must-have feature in my book. Much like the T-405X, the RDS Accuclock function requires the tuner to be turned on and back off once after initial powerup before it actually acquires the time.
I was, however, very positively surprised by sound quality. Post repair, stereo separation mod and alignment, it's getting super close to the KT-900 subjectively. Not bad for something that had barely escaped recycling! I can't say I'm terribly surprised, the filter complement should be little worse for group delay than the three MMs found in Onkyo's entry-level full-size tuners, and the LA1266 with dual coil quadrature detector and LA3401 stereo decoder are shared with numerous other good tuners, leaving only the 19/38 kHz output filters (and postdetection filter) as a variable. I did have to modify the stereo separation adjustment circuit for best results; this should only be necessary on the Euro spec model.
These guys were Not Cheap (basically twice as expensive as the T-405X) when new, and I guess it did show somewhere after all.
Audio Measurements
Once I finally had a loopback measurement setup cobbled together, there were some positive and negative surprises. For starters, I found 1 kHz distortion at 40 kHz deviation mono at 70 dBµV to be around 0.1% with little room for improvement, as H3 was slightly dominating H2 already with nothing else of note. I may try to tweak detector distortion next time I have the unit open. L-only distortion in stereo came out a little under 0.3%, with channel separation for the fundamental reaching the mid-50s of dB although at that point distortion is actually a few dB louder, so you could say low 50s. An excellent value either way, my little mod probably paid off here. Noise level came out pleasantly low, approaching KT-900 levels and trouncing the KT-3050L in mono.
Now frequency response starts out essentially dead-flat to about 6-7 kHz but then starts to shelve down to around -3.3 dB which is then maintained to around 15.5 kHz. So upper treble would be a bit subdued, but not bad. Still, it barely misses its spec like that (30-15,000 Hz ±1.5 dB). (I had noticed something similar on the TX-SV636 with my then much younger ears.) Also, the pilot tone filter is decidedly out on the left channel with a notch at ca. 19.7 kHz, while the right one is close to spec at little over 19.1 kHz.
Alignment brought the pilot tone filter back in line, with only 1 dB of difference in notch depth between channels. 1 kHz mono distortion dropped to 0.07% at 40 kHz deviation, now dominated by H3, with only about 0.1% worth of mostly H2 in stereo L-only / R-only. Channel separation came out as 51/53 dB (60 Hz), 53/58 dB (1 kHz), 44/43 dB (7 kHz), very good overall. Dynamic range measures up to 77.8 dB(A) mono no PE, which I reckon is substantially better than spec, likewise the more than 72 dB(A) L-only no PE.
Remeasuring with a more refined test procedure, I noticed that while mono distortion changes fairly little with RF level, the same cannot be said for stereo. While it is never particularly concerning, it starts out very benign around the 0.1% mark at 40dBµV (46 kHz L) and manages to maintain roughly that level up to about 70 dBµV (which is where I aligned the unit), though it steadily worsens from 80 dBµV, with numeric values of around 0.2% but a less and less pretty spectrum. It's even clearer in SMPTE IMD which maintains a pleasantly low level to 70dBµV but then takes off from there. A similar story emerges at 75 kHz. I presume the IF amplication is starting to go into limiting (as effective bandwidth appears to be changing as well) and filter termination impedances are shifting. I may try to swap the last two filters so that the second IF amp sees lower levels.
| Meas | 50 dBµV | 60 dBµV | 70 dBµV | 80 dBµV | 90 dBµV | 100 dBµV |
|---|---|---|---|---|---|---|
| 1k THD, 46 kHz L | 0.070% | 0.098% | 0.090% | 0.21% | 0.19% | 0.21% |
| SMPTE IMD, 46 kHz L | 0.34% | 0.33% | 0.28% | 0.65% | 0.76% | 1.04% |
| 1k THD, 75 kHz L | 0.21% | 0.25% | 0.23% | 0.36% | 0.46% | 0.57% |
| SMPTE IMD, 75 kHz L | 1.00% | 0.95% | 0.87% | 1.22% | 1.80% | 2.53% |
The low-level hum I noted actually is almost exclusively odd-order mains harmonics dominated by 150 Hz (-74 dB), so unless that's somehow generated in the power supply section (the T-405X shares the same quirk) it may be coming from the transformer or even mains wiring coupling into something. (I now suspect that it's actually introduced by my measurement setup as it's cropping up everywhere, possibly a minor ground loop inside the generator itself. I have since added a USB isolator and am seeing 150 Hz at -78 dB and 50 Hz at -84 dB now, which I can live with.) There is not much in terms of bridge rectifier harmonics, 100 Hz being dominant at -87 dB, supporting my findings of still-decent filter capacitor ESR. Perhaps the unit isn't as high-hour as I previously thought, with a fireplace in the previous owner's home being responsible for the unusual darkening inside instead.
This model is actually the one with the hottest output out of everything I've tested so far, easily 2 dB louder than average (or 4 dB louder than a Kenwood KTF-3010).
Entry last modified: 2026-04-20 – Entry created: 2025-08-10
Kenwood KT-1100D: Triumph and Tragedy
Initial Assessment
Another eBay find, a cheap KT-1100D from ca. 1987, S/N 76Kxxxxx. A few scratches but came with AM loop (and the original price tag: DM 995, equivalent to an Onkyo T-4270/4087). Same loop as KT-880L, case construction seems similar as well. The electronics are much more complex, obviously.
Unfortunately, the unit turned out to be rather dead. Powers up (sticky power switch, may be broken somehow?) and seems to operate, emits some low-level hiss on FM and AM, but no reception and no trace of LOs on either band. 21 W from the wall, spec is 18 W on 220 V.
Going by fingerprints on the inside of the top case, it appears I'm not the first in there. Checked the VT/GND test points - 1.5 mV. Well, that's obviously not going to work. Not shorted though. Time to poke my nose into the service manual to check where the tuning voltage supply comes from…
Repair
Following tuning voltage power, I tested at R266 and found one side shorted to ground (single-digit ohms). Now what could that possibly be?
KT-1100D PLL LPF amp schematic.
Who would have guessed, it's another shorted capacitor. C161, 33µ/35V. Measured straight across it, yep, as shorted as can be.
I had initially determined R266 to be open, so when I found that the nominally 28 V supply struggled to climb above 15.5 V, that sent me on a wild goose chase in the regulator section. Turns out R266 was very much alive (it might just have some corroded legs), and our short was dragging down the regulator. Oops.
My stash yielded a 47µ/63V to replace C161. A bit big but still fits.
That brought the unit back alive, though it deemed center tuning to be about 100 kHz above actual station frequency. It took me a while to find discriminator coil T9 on the middle of three vertical sub PCBs, but performing its alignment per service manual brought center tuning back to where it should be.
Power consumption post-repair: Standby 1.76 W, FM 16-17.5 W, AM 16 W. (Actually that's not even standby, just a secondary-side power switch. If they had made the parallel spark killer capacitors a smidge bigger, they could have exploited that for keeping the memory alive. I guess they figured that given the tuner IC's general frugality, the early 18 mF 5.5 V backup capacitor would be plenty.)
I may have to modify the tuning speed à la KT-880L, while it has a tuning knob the actual tuning IC (TC9157AP) does not accept input very rapidly, and turning the knob quickly makes things go slower if anything.
Alignment and Drama
The center tuning discriminator was the most obvious item that had to be
corrected. Other than that:
The LO trimmer cap could use the usual slight tweak.
MPX VCO frequency was just barely out of spec.
AM alignment seemingly was not significantly off for a change. Despite the lack of extra RF amplification, sensitivity still is good. The variable AM bandwidth feature is neat but also very necessary, as filtering is not great (one SFU450E + IFT again). You can just about get rid of 9 kHz hets but things get rather muffled then.
I should arguably have called it a day at this point, but buoyed by my previous success, I proceeded with RF alignment, which I did manage to improve slightly.
And that's when it happened: I had noticed that the first RF coil made quite a difference on the KT-880L, so when the same wasn't really happening here I was confused and tuning back and forth repeatedly and that's when the alignment tool suddenly slid down and the core proceeded to get semi-stuck. Oh no. A look with the magnifier confirmed my worst fears, a cracked ferrite core. There is a possibility it already was before, but it's definitely worse now.
At least it seems to be stuck / tuned where it's supposed to be, so I guess that counts as escaping with a black eye. I am convinced that it must be possible to glue the things (despite reports of little success), but in this case it may best be left alone. Why does it always have to happen on fancy tuners… (This type of coil only seems to be shared with other relatively high-end models either 990D, 7020, 6040. Well, 5020 and 3050 too, so those might be good candidates for a parts donot. A single one also remains in the KTF-3010 which in turn is very similar to the KT-3080.)
A suitable parts donor has now been purchased. The only problem is that if I can get that running again, I might have to get a parts donor for the parts donor…
Notes
I must say I'm not a fan of this signal-dependent variable high blend / stereo blend feature (slider above memory buttons). You seemingly cannot fully disable it on weaker signals. Something doesn't sound quite right in the stereo department either way. (My ears did not deceive me, see alignment part 2. With stereo alignment and auto-stop sensitivity corrected, I don't actually mind the variable stereo blending now.)
The S-meter is a bit of a joke, too, it's supposed to illuminate the 7th segment by 40 dBµV and seems limited on the bottom end as well. That's even worse than older Kenwoods. (Update: With auto-stop sensitivity adjusted, you can get about 52 dBµV maximum out of the meter, similar to some of my other Kenwoods.)
The variable AM bandwidth feature is neat but also very necessary, as filtering is not great (one SFU450E + IFT again). You can just about get rid of 9 kHz hets but things get rather muffled then. Despite the lack of an additional RF amp, sensitivity still seems good.
In order to fully disassemble the front, you'd need to remove some push rivets not a fan. IFT alignment also calls for a very obscure instrument, a genescope (combo sweep generator and scope).
Service docs do seem more organized and less rushed than in previous years.
I believe this model basically is an evolution of the preceding KT-990SD. The mainboard has gained several subassemblies. This construction is trying to be a bit too clever for its own good for my tastes while attempting to hit a certain price point, and I am not a fan of the tradeoffs this generates. That's certainly a downside to the tuner wars.
More Alignment
With my Levear VP-8193D RF generator and some experience realigning a bunch of other tuners under my belt, I could tackle the KT-1100D's stereo issues. (40 kHz mono deviation at 70 dBµV unless mentioned.)
For starters, despite the alignment mishap, it is actually among my most sensitive tuners. Some IM3 was noted in DISTANCE mode. Both comparable to the KT-880L, I'd say. LOCAL will obviously make it handle stronger signals.
Turns out the order of alignments is as given for a reason, plus you can actually perform most of the distortion and separation adjustments by ear listening to the residual signal on the other channel using stereo L-only / R-only modulation.
L25 (subcarrier 38k, #9) was substantially off, easily 15-20°. This has a major effect on L-R amplitude and consequently stereo separation. While alignment instructions say go for minimum distortion, this would appear to equate to maximum L-R amplitude.
I proceeded with the stereo distortion alignments VR5 and VR7 (#13/14), then carefully went over their mono counterparts VR4/VR7 (#11/12). You can try feeding in an L=-R signal and sliding the stereo blend all the way to the left which sometimes helps, otherwise L-only / R-only is fine. (Do make sure to sanity-check with both channels actually playing, sometimes listening to just the residual can be misleading. Here it generally seemed to line up.) You can go over these several times. I also went back to L25 for another tweak. Eventually even the detector distortion adjustment had a noticeable effect.
The actual channel separation pots actually didn't need much tweaking at all. Narrow separation VR1 needed a bit. Narrow distortion as well.
Auto-stop sensitivity as found was quite a bit higher than the specified 12 dBµV and had to be turned a fair bit. The S-meter can only be turned down to 52-53 dBµV while still achieving full deflection then. I suppose you could turn the auto-stop back up if you wanted coverage to higher levels. At least this has pushed the threshold for automatic stereo blending to lower levels now.
I find distortion compensation to be a double-edged sword… forget about temperature compensation, optimum adjustment points will vary with deviation (doing it at 40 kHz vs. 75 kHz would literally move the optimum for detector distortion from one end of the pot to the other) and RF amplitude, although amplitude dependency wasn't too bad in this model.
Overall, I would say that comparing '80s tuners by ear without prior realignment is a complete crapshoot. Especially Kenwoods. I've found so many alignment issues it's not even funny.
I ended up re-realigning the unit for a +0.05 MHz frequency offset to better accommodate its filters, as doing so dropped wide distortion from 0.014% mono / 0.037% stereo to 0.005% mono / 0.022% stereo with much lower higher-order harmonics. (It also makes things less drifty. From cold, the unit then measured 0.025% mono / 0.045% stereo L-only, mostly H2, which is still very low in the grand scheme of things.) Narrow alas turned out to be a mixed bag, as while narrow distortion dropped from 0.021% to 0.009% (again with much less H3 and H4), stereo L-only took a hit and increased from 0.11 to 0.23% (mostly more H2 and a bit more H3 and H4, but less H5 onwards), though SMPTE IMD testing shows more H2 and and less higher harmonics so it's arguably still preferable like that.
Noise in this tuner is super low, managing 84 dB(A) mono / 77 dB(A) stereo of dynamic range in wide and about a dB less in narrow and seriously pushing the limits of my equipment.
Frequency response is nice and flat with no more than about 0.1 dB variation from 100 Hz to 5 kHz, whereupon it starts to slightly droop and reach a -1.1 dB minimum by 13 kHz before recovering and then taking a nosedive at 16 kHz, so good extension as well. This is similar to the KT-880L but flatter.
Checking Capacitors
Given the stench when I first opened the unit and a rather yellowed transformer, I had my suspicions about this being a fairly high-hour unit. After I had recently gotten an ESR meter, I decided to poke around in the power supply section, which yielded these results (ESR in ohms):
C109 2200µ/35V 0.02 C110 1000µ/35V 0.04 ? C114 33µ/35V 1.03 ?/X (not marked on PCB, at R184) C115 100µ/35V 0.36 ? C117 1µ/50V 3.54 C118 1µ/50V 3.56 C119 10µ/35V 0.63 C120 10µ/35V 1.12 ? C122 10µ/35V 1.25 ? C124 10µ/35V 1.14 ? C129 330µ/35V 0.10 C131 330µ/50V 0.09 C132 100µ/50V 0.23 ? C134 100µ/10V 1.12 X C135 1µ/50V 3.58 C136 10µ/35V 1.22 ? C137 10µ/35V 1.23 ? C138 47µ/10V 1.27 X
Looks like all the big guys are fine or at least close, same for the 1µ/50s. Not sure what's up with all the 10µ/35s, either C119 is a positive outlier or all the others have degraded very consistently, either way my new 10µ/63s are around 0.9 ohms so I probably wouldn't bother. C114, C134 and C138 all seem be toast, and I'd probably replace C115 as well. One can discern a theme… they are all smallish, medium capacitance, low to medium voltage parts, almost all located close to heat sources like regulators or zeners.
The tab of regulator IC14 also looks a bit bronzed from heat; I found some small, lightweight clip-on TO220 heatsinks locally that seem like they would be a good fit once C138 has been replaced.
Update: I did up replacing C138 and C114 (using Samwha RD 47µ/35V, ESR 0.17-0.19 ohms) as well as C134 (using Jamicon TK 100µ/35V, ESR 0.18 ohms), and the regulator got its clip-on heatsink and solder joints touched up. I still have various 100µ/63V with ESR of 0.07-0.08 ohms that could replace C115.
Mods
I noticed that inductors L15 and L16 (10µH RF chokes in the LO / in its tuning voltage supply) are instead equipped as resistors R318 (39k) and R319 (3.6k) in this European model, which I can only imagine would have been a cost-cutting measure. From a noise perspective this means that the top half of tuning diode D8 in particular sees a fair bit of thermal noise, and I can't imagine that's doing the LO phase noise much good. Even if the effect of R318 is effectively halved (meaning the equivalent of 9.5k added to R319), that would still equate to it dwarfing R319's contribution. They only need L15/R318 to begin with because of C29 (33p), which I think is supposed to linearize the capacitance vs. tuning voltage charactistic towards the bottom end and as such may result in better tracking.
L15/R318 looks decently accessible, so I might just buy such a choke (or
rather a handful) and install it.
Update: I failed miserably at getting R318 out, which as usual was well and
truly in there with thoroughly bent-over leads and not easy to reach from the
top even with needlenose pliers. An attempt at soldering a choke across it at
the bottom also failed. Then I had to call it a day and finally get all the
crap off of my dinner table as my vacation was drawing to a close. (Given that
the tuner is super low noise as-is, it would arguably be gilding the lily
anyway.)
I have thought about how one might implement a small trickle-charging circuit for +5V memory backup in order to get some mileage out of the remaining voltage when the unit is turned off. Basically all it would take is a zener follower in series with a Schottky diode connected to the cathode of D39, and another small transistor with bias resistors that shorts out the zener diode when the unit is powered up. It all only needs to be super low power (literal microamps, if that), so I might even use a BC550C for the follower. The follower may not even be needed at all, and when using a lower-voltage zener like a 5.1V at 100 µA or so, explicitly turning it off may not be required either. Three parts sounds like a plan.
Entry last modified: 2026-02-12 – Entry created: 2025-08-10
A "spares" Kenwood KT-3050L
Introduction
After my KT-1100D alignment "oopsie", I was looking for a suitable parts donor. That's when this ca. 1992 KT-3050L crossed my path, sold as "spares or repair" with known issues and only a power cord stub. Since it didn't seem in terrible shape cosmetically, I figured I could also try to get the thing going again first as it's actually a fairly nice tuner for a low-midrange affair, with two 230 kHz GDT filters in Wide plus two additional 110 kHz ones in Narrow and a comprehensive RDS implementation (only the discriminator merely is of the basic quadrature type).
Initial Assessment
The unit arrived as described. There was no shortage of dust and dirt, which I kept on cleaning throughout the course of the ensuing repair. The back plate around the power cord grommet was slightly bent as the previous owner had apparently tried to remove it from the outside with pliers and brute force, and guess what, the strain relief did what it was supposed to. I removed the grommet by pushing on its side from the inside woth a flathead screwdriver (it's reasonably easy once you know how) and fitted a temporary power cord.
The unit would take a while to "wake up", and would run in standby absolutely forever from that point on, but if you turned it on it would start to suffer from bizarre freakouts after several minutes, with the display going blank and coming back, which would get worse and worse until the unit eventually settled back into standby.
When it did work, it seemed to operate fine, minus the discriminator being about +50 kHz off. That was triggering my OCD, so I ballparked L20 using the tuning meter, which turned out to be surprisingly accurate (just a few tens of mV off when actually using the assigned test points to measure).
Diagnosis
The power supply area looked a bit toasty around the zeners for the -33 V supply but generally all the voltages were there and seemed stable. Power ca. 3.5 W standby, 7.5 W on. I can't really approve of a design that even uses the VFD for standby indication, mind you; no wonder the display isn't exactly super bright after all these years.
I noticed some voltage fluctuation on the +5 V on the end of R238 during the "freakouts". That's a line marked "CE", and it is designed to be quickly pulled down to ground through D43 following a power failure. During normal operation it is being kept high by D67-R238, with D43 being reverse-biased as the voltage at the anode of D31 exceeds 10 V.
Excerpt of power supply schematic showing CE line.
It goes here on the control PCB, the input of reset IC IC11:
The reset circuitry.
IC11, a PST529D, is designed to keep its output pulled low unless the input voltage exceeds roughly 4.2 V, at which point it lets go and R298 pulls the output high. C197 shapes the resulting step into a pulse that briefly turns on Q46 and thus pulls the reset line low. With its /CE input being high and /RESET briefly going low, the main micro wakes back up. When power goes back off, only /CE goes low and the main micro goes to sleep.
I was initially barking up the wrong tree and suspecting C197, which is confusingly mounted in an electrolytic footprint but definitely is the 100n film cap given in schematic and parts list. Oh well, having the front off was no loss in terms of accessibility and would come in handy later. I was initially hesitant about pulling the big ribbon cable, but it turns out the connector on the main PCB is a mere friction fit affair. After some initial crunchiness, it wasn't too bad. I had a lot more trouble with the T-422's.
Then I saw Hiro-kun mentioning C140. I decided to check it using my new ESR meter, and sure enough, 10.3 ohms. Going through the power supply section yielded these measurements:
C137 330µ/25 0.20 ? C139 330µ/50 0.11 C140 4,7µ/50 10.30 X C141 33µ/50 1.0 ? C142 47µ/50 0.53 ? C145 10µ/35 2.38 X C146 10µ/35 0.68 C147 2200µ/25 0.04 ? C148 47µ/10 0.73 ? C149 1µ/50 4.12 C150 47µ/16 0.23
So only two obviously bad caps, a bunch more questionable ones (which you will find are associated with the always-on parts, no surprise) and a few which seem OK.
You will notice that our worst offender C140 (4.7µ/50V) is directly associated with the CE line, and +5.6 V regulator output capacitor C145 (10µ/35V) isn't far away either. That wouldn't have been helping matters.
Repair
I had to remove the main PCB to access the bottom side, but overall it wasn't a terrible job, 4 screws at the back side and half a dozen on the board. I left the power cable connected, it wasn't too much of an issue. Overall the unit has turned out a lot more service-friendly than I initially thought in general. Pulling apart the front didn't yield any major issues either.
Ultimately I only replaced the two obviously bad caps, using CapXon GL 10µ/63V for both that were briefly formed at 60 V just in case. That did the trick. (The antenna connectors also seemed a bit wobbly, so I gave some attention to their solder joints as well.)
Out of circuit, the old C140 still measures 1.66 µF, that's definitely toast. The old C145 still measures 9.66 µF, but the comparison with C146's ESR shows that it is quite tired indeed.
During subsequent testing I noticed that the "3" key wasn't registering. The multimeter confirmed that its tact switch made absolutely no contact whatsoever. Thankfully it turns out it's a run of the mill 6x6mm affair with short stem, and the local parts store had a few of the things in stock (kudos to them).
Finally I also fitted a new switched power cord (adding a knot for overkill strain relief) and threaded the grommet back in. Some hammering with the rubberized grip of my pliers straightened out the back panel to some degree.
Alignment
Once discriminator center tuning was brought into spec, distortion adjustment L21 was found to be close to optimum +/-50 kHz symmetry already, requiring only the slightest tweak. (Later it turned out that it was actually substantially off, and wide distortion could be dropped by an order of magnitude.)
Wide separation and distortion adjusted fine and weren't too far off to begin with, narrow distortion is a bit "eh" not the least due to a ca. -15 to 20 kHz passband offset that you can't correct (there are zero distortion adjustments for narrow, period). When you've got 110 kHz filters going, that sort of stuff obviously matters. I don't think the LM7001 PLL has any facilities for IF fine-tuning, it seems to be running in basic "fref = 50 kHz for FM, 9 kHz in AM" mode here. They didn't even bother to implement 1 kHz for longwave even though the chip could do it and the band was notoriously plagued by off-grid stations… shows you how much of a priority it was. This was one of the last models to be offered with longwave coverage anyway.
I had one hell of a time trying to get the FM frontend to track properly – if tuned as described the high end would always be worse, with all tuned circuits being off in the same direction. Ultimately I had to deviate from the specified tuning voltage range (2.0 to 11.5 V). I lined up the tuned circuits for good sensitivity on the high end at 11.5 V and then retuned the LO inductor until things were tracking on the low end, went back to the high end to retune the LO trimmer (a bit scratchy but not unworkable, btw), rinse and repeat. Final result was about 2.37 V to 11.435 V, with the high end actually being more sensitive than the low end now. So in a way this unit is the opposite to my Grundig FineArts T-904, which picked up sensitivity just from readjusting the tuning voltage range to spec.
I was surprised to see that this model only uses single varicap diodes rather than the usual pairs. It does not seem to negatively impact strong-signal handling, which seems at least as good as the KT-880L's, but I still have my doubts about things like LO harmonics.
The unit did not come with a loop antenna and does not take the kind of spade terminals used in earlier ones, so I refrained from aligning the AM bands.
Notes
It's a nice if perhaps a hair dark-sounding tuner in Wide (see measurements) with sensitive and quick RDS decoding, and the "Active Reception" logic generally seems to be doing a good job picking the right bandwidth. Narrow yields somewhat quieter output due to auto-adjusted separation. Looong muting interval.
Memory retention time does not appear to be more than a day, so I guess the goldcap (which "conveniently" sits under the VFD) has seen better days and could stand being replaced. It seems to be quite small, so I hope the larger-diameter types I can buy locally would still fit; on the other hand there is a 100 ohm resistor in series so placement is not exactly critical and it could be relocated just about anywhere. There still is parallel capacitor C173 (100µ/10V) that should be checked for excessive leakage and quite arguably replaced by a type of greater voltage handling.
Power consumption is about 3.6 W in standby, 7.9 W on FM and 7.1 W on AM.
These don't seem to be selling at all right now. I mean, it's vacation time and the tuner market is in the toilet in general, but still. I paid more for this grubby spares unit than people are willing to pay for a working one in good condition.
Audio Measurements
Once I finally had a loopback measurement setup cobbled together, I tested this unit as well. It immediately flunked the 1 kHz mono distortion at 40 kHz deviation at 70 dBµV test, posting over 0.5% of H2 in wide. No wonder I thought it sounded a bit warm. I immediately popped the cover and started adjusting L21 for distortion and L20 for offset with realtime FFT on screen. With a substantial tweak of L21, H2 went down by about 27 dB, with RMAA reporting a THD of 0.024% now (which remains dominant H2 with nothing of note past H3). This is starting to rival KT-900 distortion levels and is actually better than spec. (I wonder whether discriminator distortion was ever set properly from the factory.) L-only distortion remains at a good level at about 0.04% dominant H2. Channel separation is 60/49 dB at 60 Hz, 54/48 dB at 1 kHz and 35/35 dB at 7 kHz, like spec.
Given the tight and slightly off-center narrow filters, a mono THD of 0.27% there is no surprise and roughly in spec still. Things don't get any better with L-only, reaching approximately 1.4%. Channel separation drops to about 34 dB, again like spec.
I think the de-emphasis time constant is slightly high, much like the
nominal part values would suggest (620p * 82k = 50.84 µs)
– there is an ever so slight downward tilt starting around 3-4 kHz
that reaches -0.5 dB by 7 kHz and -1 dB by 10 kHz, gently
dropping to about -1.8 dB by 15 kHz before the pilot tone filtering
starts to set in around 16 kHz. (Or it might just be the pilot tone
filtering making itself felt. According to simulation, a deemphasis error that
results in -1 dB by 10 kHz would give -0.5 dB by 3.18 kHz,
and I'm seeing -0.2 dB at best.) Either way, it's in spec. Not as good as
the KT-900 though.
With the excessive distortion dialed in, I actually no longer think the unit is dark-sounding at all.
I took the opportunity to adjust the L/R pilot tone filters which had been about 250-300 Hz high, which dropped pilot tone leakage levels by about 6 dB. Those remain rather mediocre even then at about -60 dB when a bunch of my other tuners can do -80 or not far off anyway.
Much like the specs suggest, mono SNR isn't particularly high at about 75.5dB(A), even the little Onkyo T-422 manages to beat this one by 2 dB. Stereo is closer though.
Entry last modified: 2025-09-06 – Entry created: 2025-08-27
A Kenwood KT-990SDL Needs a Tuneup
Initial Assessment
This 1985 (S/N 52Kxxxxx) KT-990SDL, essentially the direct precursor to the KT-1100D as the second highest in the lineup, is another I snatched up cheaply on the 'bay, another very nondescript auction that didn't even show it working. I had actually missed it the first time round but apparently the highest bidder had bailed and it was relisted, even netting a bit more for the seller this time. It arrived chucked into a big box with a bunch of larger and smaller styrofoam pieces, which I'd call protection by hopes and dreams more than anything else, but amazingly enough it arrived externally unscathed, previously existing dirt (which may also account for two initially sticking memory buttons) and styrofoam bits notwithstanding. Did I mention that I hate styrofoam with a vengeance? The stuff clings to everything. The unit cleaned up well, though the musty basement smell took a while to dissipate and the top case shows the same issue with stickiness that I previously observed in the KT-880L, clearly Kenwood had some paint issues in those years.
The Japanese market counterpart to this model appears to have been the KT-2020.
This unit turned on fine for a change, appearing to tune in stations. It also produced output. Borrowing the KT-1100D's AM loop antenna with holder (the antenna being the same T90-0111-15 also shared with the KT-880L), mediumwave seemed alive as well, although the longwave band was very quiet.
KT-990SDL vs. KT-1100D
While the FM frontend (4 gangs with an extra tuned buffer for the LO) and IF filter complement (2x / 4x MS3G = 180 kHz "GDT-lite" for us Eurotypes, MP3 = 250 kHz mid-level GDT for North America) are much the same as in the successor, there also are a number of differences: The 990SDL still sports a tuned RF preamp for the AM ranges, as well as longwave coverage (which moved increasingly down-market in the following decade – 5020L, 3050L, 2060L, the exception being the 6050L which demanded a price premium over the plain 6050). In return, it lacks a switchable FM RF attenuator, despite the presence of a display indicator (I believe the entire display section is shared with the KT-1100SD). Where the KT-1100D has a slider for FM stereo separation, the same controls AM bandwidth in this model (which the successor moved to a pot on the bottom left). There is, in fact, no mono/stereo switching at all here, just automatic stereo blending at lower levels. Also, there is a memory bank selection switch below the power button, which was later moved to two buttons underneath the display. The tuning lock button next to the tuning knob was later moved below the power button. The old model still has a hard primary-side power switch as well. Also, there basically is just one big main circuit board with a separate power supply, nothing like the wealth of sub PCBs in the KT-1100D, and the layout is very different as well.
Alignment, take 1
FM alignment was uneventful (apparently I wasn't the first one in there either) but did appear necessary. Sensitivity picked up. This was the first time I've seen a PLL detector being substantially off, over 0.6 V. Distortion alignment proved decidedly more finicky than in the newer model, as not only was there a fair bit of variation with input level (I guess effective passband changes as IF amp stages saturate), alignment by L-only / R-only and listening to the opposite channel residual could be decidedly misleading, you generally need to listen to both in order to avoid nasty surprises.
The longwave band needed major adjustments but peaked up fairly well. Makes me wonder whether it ever was aligned properly to begin with, or how much of a tumble the unit took on the way. I took the liberty of peaking sensitivity at 162 and 252 kHz, given that the range past 279 kHz has not been used in donkey's years. It seems nice and sensitive now.
The mediumwave band threw me a major curveball – I could not get the
prescribed 2.3 to 20.0 V tuning voltage range no matter what I tried. Once
I hit 2.3 V on the bottom end, the top end would not go below about
20.6 V. Since both L and C are fully adjustable an the tuned circuits,
I eventually decided to deviate from the given range and settled on 2.3 to
22 V first and 2.3 V to 21 V on a second attempt. (As found, the
tuned circuits seemed to peak at around 21.5 V up top.)
Note that despite the similar circuitry, this model is never going to be
quite as hot as the KT-880L as about 12 dB of attenuation have been
included, presumably for better handling of strong local stations. If you don't
have any, you could consider shorting out R138. This is similar to the
preceding Basic T-2 / KT-1010(B).
You would think that given the filter complement, this tuner in WIDE would about equal the KT-880L, but nope, 200 kHz separation is not as good then. It pulls ahead in NARROW much like you would expect. It seems at least as resistant to RF IM3, which makes sense as the RF preamp and mixer seem to be even more chill, with the grounded gate first IF amp picking up the slack.
I can't shake the impression that the sound on this as well as the KT-1100D has a certain kind of artificiality to it, which I think may be related to the stereo decoder. Stereo sound seems kind of… tubby. Possibly uneven stereo separation? It gets better after alignment, but hasn't quite gone away on the KT-990SDL in particular. I guess checking the handful of bipolar capacitors in the signal path couldn't hurt but I'm not holding my breath. I tend to prefer tuners that are playing it straight instead of being a gizmo attack … the KT-900 sounds lovely, and even the little Onkyo T-422 gets awfully close to that past repair / mod / alignment (even if it's not exactly a DX machine, obviously).
Measurements and Realignment
With a loopback setup finally cobbled together (Focusrite Forte headphone out @-9 dB into Levear VP-8193D into DUT with a BNC to IEC adapter cable back into Forte line-in via a RCA to TS cable, controlled by my trusty Latitude E6330 on battery to avoid ground loops and using RMAA 6.4.5 with output level set by cal tone, deviation 40 kHz mono, pilot tone level 6%, RF level 70 dBµV given that FM over cable is no longer a thing here), I could go about checking my distortion alignment. And well
Do not, I repeat DO NOT align (mono) discriminator distortion by ear. I was greeted by 0.68%, basically all H2. Oops. The FR (swept sine) test suggested distortion dropping towards the treble, but still, not great.
So a realignment of distortion was in order. That dropped mono distortion right into digital sources territory – 0.005% dominated by a bit of H3 around the -90 dB mark. Mind you, my signal generator is specified at ≤0.05% at 75 kHz deviation, so I would take anything much below 0.02% with a grain of salt. Plus, distortion also varies with signal level as effective passband characteristics change, so if you've got H2 dialed out at 70 dBµV, it'll reappear at 80 and eclipse H3 once again, but 0.016% THD still is first-rate. L-only distortion reveals little besides VCO phase noise and whatever else may be causing the rather elevated noise floor I'm always seeing when L-R comes in.
Narrow distortion remains very sensible at 0.07% in mono, dominant H2. In fact, if I tune my signal generator 12.5 kHz lower, it even drops to 0.016%, with H2 and H3 about equal.
Dynamic range in mono, PE off scores an excellent 81 dB(A). That being said, the output still isn't as clean as it could be - there is a slew of low-level odd-order mains harmonics in the output that make me suspicious of transformer wiring. Few are reaching above -80 dB, but still, I've seen cleaner from the likes of the KT-900. (Maybe this is why the KT-1100D has a secondary-side power switch instead?)
In Wide, I measured channel separation of 48/48 dB (60 Hz), 63/68 dB (1 kHz), 45/48 dB (7 kHz). You could do better on the extremes if the filters actually were proper wide, but this is at a good level either way. Narrow slightly drops separation to 43/47 dB (60 Hz), 43/62 dB (1 kHz), 39/43 dB (7 kHz).
Frequency response is good, with neither channel hitting -1 dB before 15 kHz up top and only the slightest variation, only the KT-900 still slightly beats that. (It looks like deemphasis time constant may be a hair too high. If you want things straightened out to exactly 50 µs, simulation indicates you may to add as low as 110k/91k in parallel to R445/R438 in this particular unit.) On the bottom end, some coupling capacitors in the signal path appear to be adding up (and a bit more so on the left channel), but even then -0.5 dB in the mid-20s is nothing to be particularly concerned about. Not quite sure why they were so stingy with C280/281. You could more or less replace them with 390-470 ohms to be on the somewhat safe side, I don't think there's more than a few millivolts of DC on there either way.
Normalized frequency response of KT-990SDL.
Audio output level is on the lower end of things, about 2 dB below average.
There seems to be something funky going on in the stereo decoder, as just
switching the generator to L+R makes the left channel drop half a dB while
right channel output goes up by the same amount. If I didn't know any better,
I'd say composite signal is leaking into the sub decoder output somehow. How
and where, I don't know. This is a fairly complex analog multiplier affair,
too, and I haven't yet found a detailed theory of operation for it (although
studying the NJM4200 datasheet gives you an idea), so good luck troubleshooting
that.
I speculated it could be a DC offset on the 38 kHz signal, but there
was none of note. I did find one apparently leaky buffer JFET in Q90 (there is
no way it should be reading 1.5 kOhms G-S even in-circuit; fortunately the
source follower circuit means that it's effectively bootstrapped), and coupling
capacitor C256 sure was appreciative of some reforming after only having seen a
few millivolts for 40 years even if wasn't our culprit.
Entry last modified: 2026-02-10 – Entry created: 2025-08-29
Pioneer F-757 Mark II: '90s Standby Sins
Introduction
I bought this unit as a non-runner in good cosmetic condition. It would power on but with no audio output. I figured it would be worth the risk, being a relatively upscale model from the early '90s with no fewer than 5 ceramic FM IF filters (3 of them of the GDT persuasion), a 4-gang frontend with a balanced mixer plus an absolute rarity, an actually decent AM section even sporting selectable IF filters. What I didn't count on was the standby sins of the 1990s…
Initial Diagnosis
The inside proved nice and tidy, with the level of apparent build quality and dark brown PCBs typical of Pioneer to this day. (Alas, there are no service hatches, so if you ever need to access the underside of the main board for work or measurements, you have to remove the whole thing. Boo.) I did find out that the AM section was actually working, but FM, while indicating decent (if rather flickery) signal levels, would seemingly never come out of muting. With help from the "old" F-757 service manual (not sure what the differences are but they don't seem to be major) I could trace the signal all the way through the signal path until this final stage.
Since I like to know how noisy my PLLs are, I sniffed the FM 1st LO signal, only to find a substantial amount of mains hum on there, decidedly not befitting of a HiFi tuner. This may very well be the root of our problem already – perhaps it leads the microprocessor to think the unit is never tuned properly. Then I went to inspect the power supply section, and oh boy…
Power Supply Section Study and Diagnosis
For starters, the tuning voltage supply is among those parts of the circuit that just never turn off unless you physically remove power to the unit. It's also kind of a voltage doubler affair. It doesn't exactly take a rocket scientist to figure out that a unit kept powered for years and years would be prone to some dead electrolytics. While unregulated 36 V is roughly what it should be, 8 Vrms worth of AC (ripple) on there is decidedly not healthy when load current is 14 mA tops and the filter cap is a 220µ.
In less surprising news, the +5.6 V regulator for the control logic is also kept powered up, as well as a -8.5 V for the display section (which BTW I think is a typo and should have read -7.5 V to make sense). +5.6 V also feeds the CX-7925B PLL, so that's always running as well along with its 7.2 MHz reference oscillator (and the PLL loop filter amplifier is fed by the tuning voltage supply).
It gets even worse. The entire power supply section is a very cramped affair, sporting such goodies as an electrolytic with its own private electric heating (C713 and R710), or a small zener run at the ragged edge of its power handling capability tucked away between two small electrolytics (D719, C717, C718), or an electrolytic flanked by two dropper resistors (C704, R701, R702). I swear, whoever came up with this mess deserves to be jailed for crimes against electronic components. When I tried to bend C717, there was a slight crunch and it became wobbly, so I figure its solder joints were so crusty that they just let loose. Being relatively modern, the capacitors aren't particularly large for their ratings either, so you have to watch out.
At least they did have the good sense to power down the VFD heater and the main +13 V regulator in standby, so things should look less depressing from that point onwards. (These measures have a significant effect, too, since power draw drops from 14.1/10.6 W FM/AM to 4.7 W in standby.) Capacitor voltage ratings also seem to have sufficient margin. (And yes, things can get worse. A '90s Onkyo does little more than dimming its VFD in standby, including their last supertuner, the T-4711. I wouldn't mind having one of those, but the odds of extensive recapping being required are reasonably high.)
When I got this unit, I did not yet have a number of tools I have now (including ESR meter and thermal camera), so with the prospect of major recapping and other rework being required I decided to shelve it for later. That later arguably is now. I would like to at least replace the smaller electrolytics and check the bigger ones in the always-on sections and rework the "-8.5 V" regulator with the toasty zener (an extremely dumb design IMHO, both the zener and its dropper resistor are showing over 80°C on the thermal camera, and to nobody's surprise, C718's ESR is off-scale, and same for C720 and C721 in the same vicinity). Its 2SB834 series power transistor actually has decent beta even at lower currents, reaching 200 by 30 mA, and I strongly suspect that it doesn't even see that much. So let's say 0.25 mA of Ib? Why do we need to run the zener reference at 50-65 mA then? Wouldn't a fifth of that do just fine? This would likely shave the better part of half a watt off standby power secondary-side, and perhaps 0.7 W mains-side.
The purpose of 2.2 ohm, 2 W dropper resistor R710 is a bit of a mystery to me. It's dropping between 122 and 175 mV (standby and FM, respectively), indicating anywhere between 55 and 80 mA of current, and is dissipating 14 mW at most (so C713 actually has less to fear than I thought). It's not doing much of anything useful like that. The 5.6 V regulator heatsink doesn't get alarmingly hot anyway.
I noticed that C713 seemed to be getting a bit warm even in standby. Meanwhile, rectified voltage is 11.8 instead of the indicated 13 V (at AC slightly higher than it would have been back then), and there's a whopping 4 Vrms worth of (100 Hz) AC. (The ESR meter also indicates >20 ohms between R710 and ground.) Yeah, I think that cap's a bit toast. And that's a quality, name-brand (Elna) 2200µ/25V part of reasonable size and what I would normally consider an easily adequate voltage rating. Seems you can't derate these enough in a 24/7 scenario.
There's still no guarantee that the unit starts working properly after fixing the obvious problems, but I'm not exactly surprised that it isn't doing so right now, given how crusty the power supply section is. I bet the only reason why the control electronics are still working properly is +5.6 V regulator input voltage being propped up via D717 (which can't be helping the tuning voltage supply ripple situation any).
The one thing that does seem to have held up just fine is the goldcap (a 0.047F/5.5V with the luxury of a 100 ohm series resistor, located on the main PCB and not stuffed behind the display). The unit retained its memory just fine for several months. Even the parallel 47µ/10V cap seems not to have developed much of any leakage to speak of.
Another part that seems to be at least serviceable enough is main rail filter C706 (3300µ/35V). Even at maximum power draw on FM, ripple never exceeds 0.15 Vrms at 22 V, and measuring between rectifier diode legs and ground seems to indicate that ESR cannot be higher than 0.1 ohms, and at R703 I'm even seeing 0.02 ohms, that's like new. Negative rail filter C716 (470µ/25V) shows 0.29 ohms or less, which isn't anything like a new part but at least it still works. Measurements between R711 and ground indicate sub-1.27 ohms for C714 (100µ/16V) and sub-1.83 ohms for its more heavily tasked companion C715 of same value (so definitely elevated but I don't think these measured much below an ohm new).
Here's a preliminary ESR table:
| part# | DxL/mm | rated value | ESR / ohms |
|---|---|---|---|
| C406 | 5x?? | 100µ/10V | <1.40 |
| C407 | 5x?? | 47µ/25V | <1.50 |
| C408 | 5x?? | 0.47µ/50V LL | <9.93 |
| C410 | 8x?? | 100µ/35V | <0.39 |
| C411 | 5x?? | 2.2µ/50V | <2.37 |
| C522 | 5x?? | 33µ/16V | <1.34 |
| C525 | 5x?? | 1µ/50V | <3.53 |
| C526 | 5x?? | 1µ/50V | <3.73 |
| C527 | 5x?? | 33µ/16V | <1.31 |
| C528 | 5x?? | 0.1µ(!)/50V | (can't meas) |
| C702 | 6.3x?? | 47µ/35V | <1.79 |
| C703 | 10x?? | 220µ/63V | >20 |
| C704 | 10x?? | 220µ/50V | <0.42 |
| C705 | 12x?? | 470µ/50V | <0.59 |
| C706 | 18x35.5? | 3300µ/35V | <0.02 |
| C708 | 6.3x?? | 100µ/16V | <1.32 |
| C709 | 6.3x?? | 100µ/25V | (<0.07)
?? |
| C712 | 6.3x?? | 100µ/25V | <0.46 |
| C713 | 16x25? | 2200µ/25V | >20 |
| C714 | 6.3x?? | 100µ/16V | <1.27 | C715 | 6.3x?? | 100µ/16V | <1.83 |
| C716 | 10x?? | 470µ/25V | <0.29 |
| C717 | 5x?? | 47µ/25V | >20 |
| C718 | 6.3x?? | 100µ/16V | >20 |
| C720 | 5x?? | 22µ/25V | >20 |
| C721 | 5x?? | 10µ/50V | >20 |
| C802 | 5x?? | 10µ/50V | <12.50 |
| C804 | 12x?? | 47m/5.5V | (good) |
| C806 | 5x?? | 47µ/10V | (good) |
Hot zener D719 seems to have obliterated virtually all the caps in its immediate vicinity, only C716 still is somewhat alive. I think the only reason the power-on reset / power interrupt circuitry still works is that there's literally kOhms in series with C721 and C802 to begin with, and C720 does not seem to be awfully necessary.
I would credit the comparatively good health of C708 to parallel zener D715 not being powered in standby, being a good way off, and running at a very modest current – current source JFET Q701 is a Y-grade 2SK246, i.e. IDSS = 1.2-3 mA, and in this circuit IZ(D719) = ID(Q701) = IDSS(Q701).
If C706 and C709 are any indication, the caps with a violet jacket belong to a higher-grade series than the presumably general purpose types with dark blue jackets (RE2 series). They seem to be like new.
Very similar power supply circuitry also seems to be found in the F-91 (which however has a real mains power switch) and F-93 models.
More Modifications
With the main unreg supply (nominal 20 V) ranging between 22.0 (FM) and 28.7 V (standby) on my current 233 V mains, it would quite arguably be prudent to convert the unit from 220 to 240 V by swapping the red and orange primary wires as well.
I would like to turn off the PLL in standby (it would likely conserve about 28 mA on +5.6 V, that's about half the total draw there). For this, I'd think a BC327 in series after D401, controlled via the PWR signal (pin 50 on IC801 or R706/Q708) with 10k in series should do the job nicely. (If need be, some small Schottkys to VDD should provide adequate protection for the D IN, LAT and CLK pins.)
Unfortunately, I don't think there's very much that can be done about the tuning voltage supply, other than bulletproofing it with the right component values. You're best off cutting down on standby time by adding a real mains switch outside the unit, maybe in the mains cord or by using a switched outlet.
Entry last modified: 2026-01-19 – Entry created: 2026-01-16
Kenwood KTF-3010: Kenwood's Last Decent Tuner
Introduction
If you recall my KT-1100D parts donor conundrum, I couldn't bring myself to use the KT-3050L as a parts donor after all. Since the coil I was after had been used in KT-3080 and KTF-3010 as well, I kind of kept an eye on the used market and snagged a KTF-3010 with a €6.99 Buy It Now plus shipping, advertised as "used" with a few pictures (none of them showing it working).
While packaging was quite basic, the unit arrived mostly unscathed save for a few scratches, wasn't even particularly dirty, and on first testing appeared to work absolutely fine, even the tuning indicator being right on frequency. Stereo arguably seemed a bit on the wide side but that's nothing that I couldn't fix if need be. Rarely have I had things be this uneventful.
The serial number starts with an 8 so I assume it was made in 1998, the year this model came out, replacing 1996's KT-3080 (which seems to sport near-identical receiver circuitry). It seems to have continued production as the KTF-3010-SR in silver / champagne from 2000 to 2002 with identical internals before Kenwood dropped component tuners from the lineup altogether. (And so it seems did most everyone else. By 2008, Murata had quietly discontinued all the "real" GDT filters for FM tuners, a sad ending to a more than 25-year run.) So basically we're looking at Kenwood's last decent model here. The North American market does not seem to have a particular focus, evidenced by the lack of a dedicated 110-120V model (though a universal voltage one did exist). Even around these parts, it appears less common than the KT-3080, and the KT-3050L is downright plentiful compared to either.
First Impressions
Where the KT-3050L surprised me with its shallow depth, the 3010 is quite the opposite and almost exactly as deep as the KT-900. Feature wise, there's everything you could have asked for from a midrange tuner of its time: FM and MW coverage (no more longwave since the 3080, only the UK model still got that), a tuning knob with a rotary encoder (no longer a jog dial), twin antenna inputs, switchable RF attenuator, twin FM IF bandwidths that are as wide and narrow as their names indicate, "Active reception" automation to automatically optimize the former three settings, full-featured RDS (including radio text) with names being saved, a decimal keypad for accessing and entering your 40 station presets (though strangely, still no direct frequency entry – why?!), optional high blend for stereo, 5 bars for FM signal strength indication, and system control connections for remote control through other Kenwood components.
Tuning in, selectivity is much like the KT-3050L's (wide is proper wide – forget about 200 kHz separation – with arguably a +25 kHz offset, narrow is in fact narrow at roughly half the bandwidth). Subjectively, many stations sported an unusually low noise level in stereo, and the RDS decoding strikes me as quite fast and robust. Enabling high blend quietens down the treble somewhat but I wouldn't call the difference night and day. I tried one of my local RF IMD problem frequencies but found nothing out of the ordinary, that's 5 gangs for you I guess.
The case may not be an example in being RF-tight… some of my local flamethrowers are doing weird things like indicated signal strength actually increasing when the attenuator is enabled. I guess the case effectively being part of the antenna has some side effects…
Search with Active Reception on struggles with a decently strong station 200 kHz below a strong one if you start out in wide bandwidth, I'm not sure what the point of that is then. (This kind of odd behavior seems familiar from the KT-3050L.) Choose narrow manually and everything is fine. The encoder-backed plastic tuning knob feels like you would expect from such, i.e. still not super great, but I guess it's an improvement over the previous jog dial. You have to switch to mono to enjoy fully manual tuning, and it may still decide to auto-tune if you start out at the band edges.
Operation overall seems more intuitive than for the KT-3050L, for starters the MEMORY button is easily identifiable. You even get a P.CALL key for browsing your presets with the tuning knob, which is neat. The rounded anodized Al over plastic face actually is quite pleasant to look at and unlike the KT-3050L has some proper sides, although the contrast provided by the silkscreen remains a bit naff.
The power meter indicates 2.65 W in standby, 6.8 W on FM and 5.65 W in AM, so rather a power miser. Standby power, while about a watt lower than in the KT-3050L, still is higher than I like, but I guess there's a limit to how low you can go with a VFD running all the time.
To nobody's surprise, the VFD is not super bright and seems a bit splotchy in places (the KT-3050L's, while also a bit splotchy, is definitely brighter). I guess it could use a round of rejuvenation.
Internals
Opening the case, you are greeted with a whole lot of air – it literally is half-empty, and the main PCB hardly seems overly crowded either, in part due to some surface-mount parts being used as well now. The transformer is PCB-mounted Sony-style and fixed with two screws to plastic standoffs underneath, that's not going anywhere. As usual for Kenwood, electrolytics are all ELNA. Owing to a bit of a rough ride, I found a small plastic clip rattling around inside. Going by visible fingerprints on the lid, someone must have been into this unit years ago. There isn't much of the usual residue indicating high hours, so perhaps power to the unit was regularly cut when not in use.
This model uses a tiny off-the-shelf Mitsumi 4-gang FM frontend (3-gang outside of Europe), similar to what my Onkyo T-422 and T-405X are using circuitry-wise but with top-side adjustment, spiced up with an external tuned RF amplifier (+1 gang), attenuator circuit and input switching (the isolation of which seems relatively modest). The basic KTF-2010 model omitted those extra bits.
An LC72131 is used for PLL synthesizer duties, while a µPD780206GF031 (so a newer relative of the µPD78043 controlling the 3050L) is the brains of the whole operation.
Much like the KT-3050L's, the IF strip starts with a common gate amplifier
and the two 150 kHz narrow filters (MJB10, lower spurious response type) plus
amplifier stage that are being bypassed in wide, followed by two 230 kHz GDT
(MM) jobs flanking more amplification action. There is a quirk in that the last
filter's termination impedance is going to depend on the setting of auto stop
level trimpot VR1; a position a bit below midpoint (which is where I found
mine) is correct.
(The KTF-2010 again has to make do with less, no IF preamp and a total of
two filters in a fixed bandwidth; I think the Euro version would have had two
180 kHz MS3Gs but don't quote me on that since I'm not 100% sure what exactly
an L72-0536-05 is yet although it almost has to be something like an MS3G.
Either way, that makes it a classic Kenwood entry-level tuner, adding only RDS
to the previous 1000 series formula.)
The classic LA1266 FM/AM IF and discriminator, an audio amplifier and postdetection filter and the classic LA3401 stereo decoder (with separation auto-adjusted for narrow) follow. RDS decoding is provided by a Philips SAA6579T (one of the few surface-mount components on the main PCB), while the MC13028AM providing AM stereo in the Japanese model is not populated here. The KTF-3010 gets the luxury of an opamp buffer in the output stage (which is actually an inverting amplifier, so signal polarity is inverted over most other tuners), the 2010 does not. Finally there's some muting.
The AM side uses a combination small ceramic filter and IFT for the usual potato-level selectivity.
You may be delighted to hear that goldcap C181 and its parallel electrolytic C183 are mounted near the bottom of the control PCB, well clear of the VFD. C181 also got a whopping 1 kOhms of series resistance. As such, cases of amnesia should be quite rare. This is a marked improvement over the KT-3050L, or my poor old Onkyo T-4650 for that matter (a fantastic tuner with a hateful user interface when it comes to band scanning but tons of preset buttons that already had major amnesia issues when I got it 20 years ago).
Overall this model is giving me really good vibes so far. The construction seems mature, with attention given to common failure points.
Great. So what do I do about my parts donor problem then?
Measurements
Measurements turned out largely uneventful. (As usual, RMAA 6.4.5, Focusrite Forte, Levear VP-8193D, 40 kHz and 70 dBµV output unless mentioned.)
Frequency response flatness beats its spec by a mile, managing 30 kHz to 15 kHz at +0.25/-0.5 dB, and <40 Hz to 13 kHz at ±0.25 dB. It is still not as flat as KT-80 and KT-900 but beats them in treble extension at the expense of a very modest amount of overshoot, easily top 3 performance overall. If I were a perfectionist I would try to bring up time constant by just a hair, adding maybe 22 pF in parallel to C99/100.
FR: KTF-3010 vs. KT-900, KT-990SDL, T-4650, KT-1100D, KT-80, KT-3050L,
T-422.
1 kHz wide distortion at 40 kHz initially failed its 0.08% spec
at over 0.1% (too much H2) but tweaking the discriminator brought it down to
0.064%. Keeping in mind that the measurement tone is 2 dB below the level
tone (-3 vs. -1 dB), that seems to meet spec almost exactly. (The bass
seems to be even better with sub-0.03% at 60 Hz.) Likewise, stereo L-only
distortion came down from a bit over 0.2% to 0.13%, so again slightly lower
than spec. L-R distortion came out pleasantly low as well, showing 0.057%
(although the graphs indicate 8 dB less H2, so it's really more like
0.025% – this may be another sign that it's the electronics that are the
bottleneck rather than the IF strip). I did not notice any variation over input
level.
Things are rather less pretty in narrow, as you might expect. Still,
a mono THD of 0.11% is a pleasant surprise (still dominant H2 but with markedly
more H3 and some H4), although L-only/R-only degrades to 0.62% (still dominant
H2 although some H3 and a bit of H4 as well). L-R is decent again at 0.11% if
dominant H3. That's actually really respectable for such a narrow bandwidth,
the KT-3050L posted L-only distortion of 1.4% and the Onkyo T-4650 1.6% in
narrow.
Channel separation in wide was set almost perfectly already, and if there
wasn't a slight channel imbalance from parts variation you could get an even
better result than -63/-52 dB L→R/R→L at 1 kHz. Spec is
50 dB. Things are less stellar at the extremes, with -44/-43 dB
L→R/R→L at 60 Hz and -40/-39 dB L→R/R→L at
7 kHz. That's peculiar. Possibly the postdetection filter (L14) is
involved here? If that is effective in return, it would help explain why the
unit struck me as quiet subjectively (noise around odd-order harmonics of
38 kHz is being kept away from the stereo decoder which would be prone to
picking that up otherwise, given that it does not qualify as a "super MPX").
Narrow separation remains good, with -44/-43 dB
L→R/R→L at 60 Hz, -47/-42 dB L→R/R→L at
1 kHz and -40/-39 dB L→R/R→L at 7 kHz, respectively.
As already indicated by distortion performance, these filters must be
well-centered. Even more data pointing towards Murata filter quality being
first-rate by the late 1990s.
Very respectable results all in all, although I'm more impressed with
narrow than wide performance.
Dynamic range in mono proved surprisingly variable across the band, giving
71.5 dB(A) at 87.5 vs. 76.2 dB(A) at 108 MHz. While both meet
the 70 dB spec, it seems someone's got a PLL noise problem. This is the
first time I've noticed such a large spread. For comparison: KT-3050L –
75.4 vs. 77.4 dB(A), or T-422 77.6 vs. 79.9 dB(A). (The Onkyo has a
pretty hot output, I think it's targeting 0.75 V at 40 kHz. The
KTF-3010 only provides a typical level, as supported by its 0.6 V at
75 kHz spec, although its low 600 ohm output impedance would be less
impressed by loads. I don't see that much of a difference, but a hair over
4 dB for sure.)
Stereo L-only gets me 67.6 dB(A) at 87.5 and 70.7 dB(A) at
108 MHz so the 65 dB spec is in fact met anywhere. It just squeezes
past the KT-80 (ca. 70 dB(A) and a fair bit more mains noise) in the best
of cases, but that's still no better than the KT-3050L at its worst (which
posts slightly worse numbers but those are degraded by pilot tone leakage), and
'80s tuners like KT-1100, KT-880L (yes, even that one) or KT-1100D remain
5-7 dB ahead.
Tuning voltage ranges from only 1.56 to 7.95 V, which I guess makes it
quite noise-sensitive.
The unit does do well in terms of 100 Hz mains harmonics in L-only,
which mind you was to be hoped when the tuning voltage supply comes out of
a capacitance multiplier fed by a well-regulated rail. But even here, the
KT-3050L still has it beat by another 10 dB somehow, at -99 dB or
lower.
The one thing that seemed to have drifted appreciably was the pilot tone filters (L11 and L12). They were a good 200 Hz high as found. Adjusting them dropped pilot tone leakage from about -59 to -69 dB, decidedly better than the KT-3050L and more in line with other good tuners. It also flattened out frequency response above 10 kHz by a hair, although things obviously start dropping off earlier past 15 kHz (but it still makes it to 15.4 kHz at -0.5 dB, so who cares).
Active Reception chooses to turn on the attenuator at something in the mid-'90s dBµV. Some of my local flamethrowers will actually trigger that with just a piece of wire, which should give you an idea of what kind of levels I'm dealing with here.
In sum, while this model disappoints in arguably more academic pursuits like chasing lowest distortion in wide or highest SNR, it should be holding its own in practical use. RF and IF seem pretty bombproof. It would have given the Onkyo T-4511 a pretty good run for the money (although that had the advantages of being slightly cheaper and also being available in silver). Clearly the good folks at Kenwood knew exactly what they were doing.
Entry last modified: 2026-02-12 – Entry created: 2026-02-07
An Onkyo T-4300 Joins the Fray
Introduction
I had always been somewhat curious about Onkyo's entry-level "30" class tuners and their combo of 4-gang frontend and three MMK (230 kHz GDT) filters, as supplied in Europe (the US versions unfortunately always were a lot more bread and butter with a 3-ganger and a measly two MA5 280 kHz filters). So when I saw a T-4300 pop up for a fiver plus shipping that had presumably migrated to Germany from Austria over its life as it came from way down south, I bid on it, nobody else weas interested and the rest is history. This model would normally have been known as the T-4730 around here, making it the little brother to my T-4650 (a.k.a T-4500) in 1990. I guess the motivation behind the special model numbers for Germany was thwarting grey imports.
The schematic betrays a 4-gang Mitsumi frontend with RF AGC, 3 MMK ceramic filters with two discrete IF amplifiers, the trusty LA1266 for FM IF / detection and AM duties, a postdetection filter (again, not present in the US version) and an AN7470 stereo decoder. The venerable LM7001 is being used for PLL duties, and as usual for these modern little frontends the tuning voltage is derived from the regular +12V supply. A µPD75268 microprocessor with integrated VFD driver controls the whole affair.
Initial assessment:
- This being a 1990 model, tuning in 50 kHz steps is quick and responsive, and operation is fairly intuitive. The uniform row of FM / AM / Down / Up / Memory / Mode buttons, while workable, seems less than ideal and was changed in later models.
- The greenish VFD, reminiscent of my trusty TX-SV636 receiver, is plenty bright. With a hard mains power switch, it hasn't had that much opportunity to age.
- I was expecting 200 kHz selectivity on the level of KT-80 or KT-880L, but the splattering actually is pretty heavy. The 2x MA5 + 1x MZ2 combo in the T-422 does somewhat better, though still not as good as the KT-880L now. (Though that one has poor skirt selectivity courtesy of its mere two filters and the local flamethrowers still are clearly heard +/-200 kHz away.) In hindsight, I don't know why I was expecting it to keep up with the KT-80 and its 2x MS3G + 1x MM combo, which sports the same number of filters with two of them being a lot narrower.
- My usual RF IMD trouble spot makes the frontend break a bit of a sweat (it's too far away from any stronger station for RF AGC to do anything, so the RF preamp is running at full tilt).
- Typically Onkyo, it's got a fairly round, full-bodied tone. Measurements and part values (47k/182) suggest a time constant that's rather high, leaving 6 kHz at -1 dB and 10 kHz at -1.5 dB. Meh.
- Alignment stability seems good, with fine measurements out of the box, much like my T-422. It's got similarly high audio output level as well.
- Like my poor old T-4650, it's got severe amnesia. I think the goldcap has a major leakage current problem, it only seems to have gained any memory retention at all after a longer alignment session. Hopefully it's not stuck right behind the display again this time. – Spoiler alert: It is! – (With a 100 ohm resistor in series, the replacement could be placed about anywhere in the unit with wires.)
- As so often, SNR exceeds spec a fair bit even at 40 kHz. That being said, it's not quite as good as the T-422's. There is a minor noise hump in the 100 Hz vicinity that might be PLL noise.
- I got an AM loop with the unit and turns out this range actually isn't terrible, with acceptable selectivity and good sensitivity.
- A rather annoying amount of mains hum was emanating from the unit, although a lot of it seemingly down to case resonance, as a downward force would quieten it down a lot.
A Look Inside and First Measurements
A small dent in the side was as good an excuse as any to pop the lid and do some tweaking. This isn't a big tuner but the box still is half-empty, you could comfortably make a midi or even micro unit out of that. (Possibly it's related to the T-M50 then?)
The discriminator proved about 17-18 kHz off, and distortion alignment in general could use some help as well. The end result:
| Distortion, 80 dBµV in, no pre-emphasis | |||
|---|---|---|---|
| Meas | Result | Notes | Spec |
| 1 kHz THD, 40 kHz mono | 0.018% | dom H3 | |
| 1 kHz THD, 75 kHz mono | 0.058% | dom H3 | 0.1% |
| 1 kHz THD, 46 kHz stereo L-only | 0.065% | dom H3 | |
| 1 kHz THD, 75 kHz stereo L-only | 0.12% | H2=H3 | 0.2% |
So not unsurprisingly, that does beat the T-422, with 75 kHz values being about what the T-422 does at 40 kHz. It's also comfortably below spec. (Not to mention way ahead of the KT-880L, just compare stereo distortion at 40 kHz.) So at least you're getting something for your somewhat worse selectivity. I might still consider something narrower for X103, even if distortion figures are excellent as-is. Maybe I can pinch the MZ2K from my T-405X and give that a regular old 150 or 180 instead, it's a lost cause for distortion anyway and the reduced loss might enable improved matching for its other filters.
SMPTE IMD results are much less conclusive. While the unit appears much less negatively affected by high input levels (certainly at least in part due to RF AGC), it does not manage to clearly distance itself from the T-422. L-only 46 kHz at 80 dBµV in gives 0.38%, and 75 kHz at 60 dBµV gives 1.21%.
Annoyingly, separation is non-adjustable as a fixed 100k resistor graces the spot for a small trimpot, but it's >40 dB either way and does not appeciably degrade in the bass (the KT-880L has some minor issues there, possibly due to the use of a "virtual ground" or a bum opamp therein, which did after all have to drive a shorted capacitor for an unknown amount of time). I'm getting about 45 dB at 1 kHz and 41 dB at 60 Hz. The treble doesn't do quite as well, degrading to 29 dB by 7 kHz, slightly short of spec (30 dB up to 10 kHz).
| Sensitivity, f = 98 MHz, source Z = 50 ohms | |||
|---|---|---|---|
| Meas | Result | Notes | Spec |
| 26 dB SNR, 40 kHz mono | +1 dBµV (= 1.1 µV) | 0.9 µV (= -1 dBµV) | |
| 50 dB quieting, 40 kHz mono | 12 dBµV (= 4 µV) | ||
| 46 dB SNR, 46 kHz stereo | 29.5 dBµV | ||
| 50 dB quieting, 46 kHz stereo | 33.5 dBµV | 26 dB SNR, 75 kHz mono | 0 dBµV (= 1.0 µV) | 1.0 µV (= 0 dBµV) |
| 50 dB quieting, 75 kHz mono | 7.5 dBµV (= 2.4 µV) | 1.7 µV (= 4.6 dBµV) | |
| 50 dB quieting, 75 kHz stereo | 29 dBµV (= 28 µV) | 17 µV (= 24.6 dBµV) | |
That's slightly worse than the KT-880L. Presumably it can't quite make up for the ca. 5-5.5 dB of extra insertion loss on behalf of the first IF filter (being an MM rather than an MS3) despite higher maximum RF gain. I haven't touched frontend alignment either (it's not something you're expected to do).
I poked the frontend AGC voltage out of curiosity, and it seems all the action happens between 60 and 70 dBµV input, starting out at 5.288 V and ending at like 0.03 V. Since detected voltage is tapped off two filters in, it won't do much beyond 2-300 kHz from even the strongest flamethrowers.
T-4300 SM errata:
- 50 dB quieting stereo = mono makes no sense, I presume there's supposed to be a 20 dB difference as for the US model, and there simply was a typo that was introduced with the T-4015 years earlier and dragged along until the bitter end.
- R112 = 10k, not 1k. (Side note, 2SC945 input capacitance must be dominated by Miller effect blowing up Ccb. It's not something I'd like to be relying on when repeatably accurate matching is desired.)
- Indicated voltages at IF amps are incorrect, I'm seeing 4.9 V at R106 and 6.3 V at R112.
The IF amp circuitry and filter matching there is a bit of a head-scratcher. It clearly works but I have no idea why. (It seems similar to the T-4015's which had the same filter complement here.) It's kind of the opposite of the T-405X in that way.
While memory retention has improved to something like 24 hours, the goldcap struggles to sustain anything much over 1 V, it's only the fact that the microprocessor will keep its memory down to about 0.7 V (which is way better than spec) that saves it. ESR seems to be sky-high as well.
Some ESR spot-checks turned up values that were unremarkable but serviceable, with 0.05 ohms for 1000µ/35V C903 and 0.16-0.20 ohms for 220µ/35V C909 and 470µ/16V C806. Blue Nichicon VX series. None on the main board seem placed in a particularly problematic manner – the one I would be most concerned about is C912 which runs a few degrees warmer than the rest, and maybe C805. So with the unit having a hard power switch, it would be primed for a long service life if there wasn't the amnesia problem to be concerned about.
Power consumption is fairly modest, ranging from 7.8-7.9 W on FM to roughly 7.3 W on AM. Expectedly, the unit doesn't get overly warm, with the hottest components being the main regulator heatsink (low 50s °C, case open), the regulator dropper resistor (~same) and the transformer (~40s). Said dropper resistor seems sensible given that I measured no less than 24.4 V before it and 22.8 after. The design values simplicity over efficiency; you could probably shave off at least a watt if you insisted.
Mods!
Correcting Deemphasis
The rather dull sound signature kind of made this model a non-starter in my book, even if it did still meet the very loose factory spec of 30 Hz to 15 kHz ±1.5 dB. No wonder, calculated RC time constant comes out to 56.4 µs instead of 50 (the US model is equally off at 84.6 µs). Both calculated RC and simulation suggested 360k in parallel to the 47ks R207 and R208 as being a good bet, so I bought some of those (selecting two measuring about 367k each) and tacked them on when I finally found the time. Taking out the main PCB is not super hard, I do suggest a hairdryer to soften up the rock-hard plastic standoff though (I've never liked the things).
The results speak for themselves:
FR: T-4300 modified vs. unmodified, with KT-80 for reference
You could possibly argue for going even lower (e.g. 330k) to partially offset the upper-treble dip, but this is clearly a massive improvement as-is. Plus, variation in 47k resistors actually means that the right channel already just is in overshoot territory. The ideal value for our parallel resistors in the T-4300 is likely to be about 348k if you want a maximally flat response to ~5 kHz (49.7 / 74.5 µs), but for an arguably warranted small treble boost to improve extension, consider 301k (+0.12 dB by 5 and +0.16 dB by 10 kHz, 48.8 / 73.2 µs) or 287k (+0.16 by 5 and +0.2 dB by 10 kHz, 48.5 / 72.7 µs). The latter ought to be pushing extension to 7 kHz (+/-0.15 dB). Since we are talking relatively broad peaking, I would prefer to stay clear of the generally accepted human detection threshold of ~0.3 dB. 274k may still be an option (+0.20 by 5 and +0.26 dB by 10 kHz, 48.1 / 72.2 µs, 7.5ish kHz +/-0.2 dB).
By the time the T-4210 rolled around, this issue had been corrected, with R = 47k + 2.7k and C = 1n. It still seems to be present in T-4830 / T-403, T-4930 / T-404 and T-4021 / T-4010 though, all of which appear close to identical on the inside. (The T-4210 also contained some other improvements, like a capacitance multiplier for cleaning up the stereo decoder supply instead of a passive RC.) Likewise, the same part values (and MPX filter) are also found in the T-4450 / T-4150, and the T-4630 / T-4000 is mostly the same as well. The issue potentially goes back as far as the T-4015, but since MPX filters were different in those days I can't say for sure.
Side note: It is quite possible that the dip observed in treble response around 10 kHz is going to be influenced by output loading. While I was unable to find a line input impedance spec for the Focusrite Forte audio interface in my test setup, I assume it's going to be either 10k or 20k. That would be in line with my usual headphone amplifier then (10k). These basic tuners obviously do not sport a buffer as found in more upmarket models, and can only do so much for load isolation.
Later models also contained some changes in components related to separation. For starters, 150p C207 made way for 120p in series with 3.3k (though I reckon my tuner would need more L-R treble boost, not less). Separation resistor R202 was bouncing between 100k and 91k. I'll have to play with these, and maybe one can get a tiny 470k pot that'll fit the footprint and like a 150-180k in parallel.
Tackling Transformer Hum
Noticing that the power supply PCB was slightly bent from transformer mounting, I surmised that the design may originally have sported some sort of shock-mounting there, so I proceeded to buy some assortments of small rubber O-rings and made this kind of sandwich: Screw head – M3 washer – O-ring – transformer mount – O-ring – chassis. I also added a small sheet of bitumen mat to the middle of the lid. The combination has worked a treat and the hum now is completely imperceptible from anywhere more than a few centimeters away.
Memory Backup Options
It occurred to me that given the microprocessor's specified sleep current of well under 0.5 µA, a button cell like a CR2032 with a series diode would power it for decades and probably expire first (so something even smaller like a CR927 would still do). You'd have to somewhat watch out for ESD whenever changing it, but I mean, you'd only ever have to do that once every decade or so anyway…
Now if you want to go with a double layer capacitor again, it would arguably be beneficial to include an extra "chill pill" in the form of a few more hundred ohms in series (or swap out R755 itself for up to 1k). Mounting the cap on the backside of the board should help temperatures a fair bit already, but relocating it to an even cooler spot nearby would be even better, just make sure the wires are kept twisted (or for extreme overkill, use audio cable / coax, with center conductor = positive) and that the cap remains insulated from whatever conductive surface it may be mounted to. I can get some vertically standing 0.33Fs which seem intriguing for backside mounting.
With a few new 0.22F and 0.33F specimens at my disposal, I determined ESR to be in the 15 ohm vicinity, so charge current could reach up to 43 mA, and a 100 ohm series resistor really is the absolute minimum as that ESR could still be dissipating up to 2/3 of a watt for a while.
Entry last modified: 2026-05-04 – Entry created: 2026-05-02